SZMSZ
Az iskola Szervezeti és Működési Szabályzata
1. Bevezetés
A Békéscsabai Szakképzési Centrum (a továbbiakban: BSZC) tagintézménye (a továbbiakban: tagintézmény) a Klebelsberg Tagintézményfenntartó Központ fenntartásában működő egyes szakképzési feladatot ellátó köznevelési tagintézmények fenntartóváltásával összefüggő intézkedésekről szóló 120/2015. (V. 21.) Korm. rendelet, valamint a Klebelsberg Intézményfenntartó Központ fenntartásában működő egyes szakképző intézmények átadásáról, valamint egyes kormányrendeleteknek a szakképzés intézményrendszerének átalakításával összefüggő módosításáról szóló 146/2015. (VI. 12.) Korm. rendelet alapján a szakképzésért és felnőttképzésért felelős miniszter által alapított, szakképzési feladatot ellátó költségvetési szerv, köznevelési intézmény, a BSZC szakképzési és köznevelési feladatellátását – a jogszabályok és jelen szabályzat által meghatározott feltételek között – önállóan végző szervezeti egysége.
A tagintézmény Szervezeti és Működési Szabályzata (a továbbiakban: SZMSZ) önállóan nem érvényes, csak a BSZC SZMSZ-ével együtt, a BSZC SZMSZ-ének elválaszthatatlan része.
1.1. Tagintézményi adatok (a BSZC 2. bekezdésében foglalt alapadatok kiegészítése)
1.1.1. A tagintézmény hivatalos neve: Békéscsabai Szakképzési Centrum Vásárhelyi Pál Szakgimnáziuma és Kollégiuma
1.1.2. Tagintézményi alapadatok:
Székhely: 5600 Békéscsaba, Deák utca 6.
Telephelyek: 5600 Békéscsaba, Gyulai út 9.
5600 Békéscsaba, Keleti kertek
1.1.3. A tagintézmény jogállása, tagintézménytípusa:
A BSZC önálló jogi személyiséggel nem rendelkező, a BSZC szakképzési és köznevelési feladatellátását – a jogszabályok és jelen szabályzat által meghatározott feltételek között – önállóan végző szervezeti egysége.
1.1.4. Ellátott alapfeladatai az Nkt. 4. § alapján:
- szakgimnáziumi nevelés-oktatás,
- kollégiumi ellátás,
- felnőttoktatás,
- a többi gyermekkel, tanulóval együtt nevelhető, oktatható sajátos nevelési igényű gyermekek, tanulók iskolai nevelése-oktatása,
1.1.5. Sajátos feladatellátásának felsorolása a szakmai alapdokumentum vagy az alapító okirat alapján:
Ellátja a BSZC SZMSZ-ének 3. bekezdésében foglalt feladatait.
1.2. Az SZMSZ célja
A tagintézmény jogszerű működésének biztosítása, a nevelő munka zavartalan működésének garantálása, a nemzeti köznevelésről szóló 2011. évi CXC. törvényben (a továbbiakban: Nkt.), a szakképzésről szóló 2011. évi CLXXXVII. törvényben (a továbbiakban: Szt.) és a végrehajtási rendeletekben foglaltak érvényre juttatása.
A tagintézményi működés rendjének meghatározása mindazon rendelkezésekkel, amelyeket jogszabály és a BSZC SZMSZ-e nem utal más hatáskörbe.
A törvénybe foglalt jogi magatartások minél hatékonyabban érvényesülése a tagintézményben.
A SZMSZ tartalma nem állhat ellentétben jogszabályokkal, a BSZC SZMSZ-ével, sem egyéb tagintézményi alapdokumentummal, nem vonhat el jogszabály vagy a BSZC SZMSZ-e által biztosított jogot, nem is szűkítheti azt, kivéve, ha maga a jogszabály vagy a BSZC SZMSZ-e erre felhatalmazást ad.
1.3. Az SZMSZ területi, személyi, időbeli hatálya
Az SZMSZ személyi hatálya kiterjed a tagintézmény alkalmazottaira, tanulóira, a gyakorlati oktatásban közreműködőkre, valamint az intézménnyel kapcsolatban álló személyekre.
Az SZMSZ visszavonásig érvényes.
A SZMSZ-t a nevelőtestület fogadja el.
Az elfogadás előtt a tagintézmény igazgatója kikéri a vonatkozó jogszabályoknak megfelelően a véleményezésre jogosultak véleményét.
A tagintézmény SZMSZ-ét a BSZC SZMSZ-ének 12.3. pontja alapján a BSZC főigazgatója hagyja jóvá.
2. A TAGINTÉZMÉNY SZERVEZETE
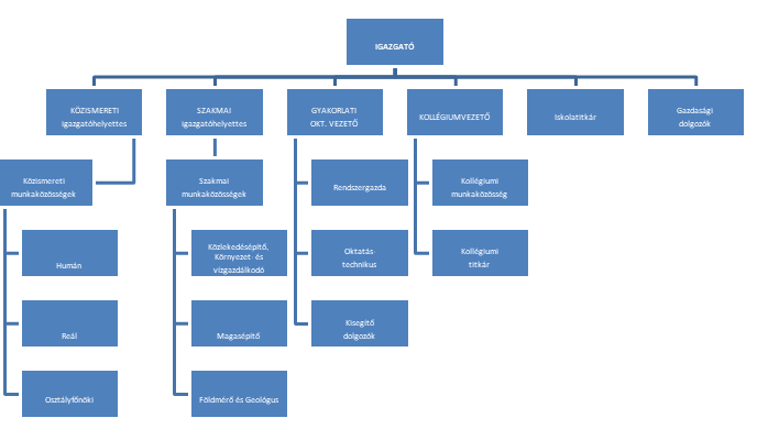
2.1. A tagintézmény szervezeti ábrája

2.2. A szervezeti egységek közötti kapcsolattartás rendje
2.2.1. A tagintézmény szervezeti egységei:
Tagintézmény vezetése
Az iskola vezetője az igazgató, aki – a köznevelési törvény előírásai szerint – felelős a tagintézmény szakszerű és törvényes működéséért, dönt a tagintézmény működésével kapcsolatban minden olyan ügyben, amelyet jogszabály nem utal más hatáskörébe.
Az igazgató közvetlenül irányítja az igazgatóhelyettesek munkáját, az iskolatitkárt. Kapcsolatot tart a szakszervezetekkel, a diákönkormányzattal, a szülői közösséggel, illetve biztosítja a működésük feltételeit.
Az igazgató közvetlen munkatársai az igazgatóhelyettesek.
Az iskolavezetés hetente munkaértekezletet tart.
Nevelőtestület
A nevelőtestület a nevelési-oktatási tagintézmény legfontosabb tanácskozó és döntéshozó szerve. Tagja a tagintézmény valamennyi pedagógus munkakört betöltő alkalmazottja és felsőfokú végzettséggel rendelkező, nevelő és oktató munkát közvetlenül segítő munkakörben foglalkoztatott munkatársa. A nevelőtestület évente két alkalommal beszámoló értekezletet, évente két alkalommal osztályozó értekezletet tart. Az értekezletek rendjét az éves munkaterv tartalmazza.
Szakmai munkaközösségek
A munkaközösség tagjai a legalább öt, azonos tantárgyat, tantárgycsoportot illetve azonos nevelési feladatot ellátó pedagógus. Ennek megfelelően az iskolában hét munkaközösség működik. Szervezeti elhelyezkedésüket az iskola szervezeti ábrája mutatja.
Nevelő-oktató munkát segítő alkalmazottak:
- Iskolatitkár
- Kollégiumi titkár
- Rendszergazda
- Gazdasági dolgozók
- Oktatástechnikus
- Kisegítő dolgozók
Feladataikat a munkaköri leírások tartalmazzák. Szervezeti egységhez való tartozásukat az iskola szervezeti ábrája mutatja.
Diákkörök, diákönkormányzat
Az iskola tanulói a nevelés-oktatással összefüggő tevékenységük megszervezésére, a demokráciára, közéleti felelősségre nevelés érdekében – a házirendben meghatározottak szerint – diákköröket hozhatnak létre, amelyek létrejöttét a nevelőtestület segíti. Jogosultak küldöttel képviseltetni magukat a diákönkormányzatban. A diákönkormányzat munkáját e feladatra kijelölt, felsőfokú végzettségű és pedagógus szakképzettségű személy segíti, akit a diákönkormányzat javaslatára a igazgató bíz meg.
Szülői közösség
Az iskolában a szülők jogaik érvényesítése, kötelességeik teljesítése érdekében, a tagintézmény működését, munkáját érintő kérdésekben véleményezési, javaslattevő joggal rendelkező szülői szervezet működik. Az osztályszintű szülői közösséggel az osztályfőnökök tartják a kapcsolatot, az iskolai szintű szülői szervezettel pedig az igazgató.
2.2.2. A belső kapcsolattartás rendje
A kapcsolattartás formái: igazgatósági ülések, nevelőtestületi értekezletek, megbeszélések, munkaközösségi értekezletek, tanári szobában elhelyezett hirdetőtáblák, iskolagyűlések, diákközgyűlések, nyílt napok. A helyszínt valamennyi esetben az intézmény biztosítja. A rendszeres időpontokat az intézményi közösségek kapcsolattartásában az iskolai munkaterv határozza meg.
Vezetőségen belüli kapcsolattartás
Az igazgató vezetésével hetente egy alkalommal vezetői értekezlet van a szakmai igazgatóhelyettes, a közismereti igazgatóhelyettes, a gyakorlati oktatásvezető valamint a kollégiumvezető részvételével.
A vezetők és az alkalmazotti közösségek közötti kapcsolattartás
A szervezeti egységek egymás között a vezetőkön keresztül tartják a kapcsolatot. Szükség esetén vagy vitás esetben az igazgató vagy igazgatóhelyettes koordinál.
A nevelőtestület döntési jogkörét a tanuló magasabb évfolyamra lépésének és – jogszabályban meghatározott esetben – osztályzatának megállapításakor az osztályban tanító tanárok értekezlete (osztályozó értekezlet) gyakorolja.
Az osztályozó értekezletet az igazgató vezeti, aki az osztályozó értekezletet követő nevelőtestületi értekezleten beszámol az osztályozó értekezleten hozott döntésekről a nevelőtestületnek.
Az osztályozó értekezlet átruházott jogkörét nem adhatja tovább. Az osztályozó értekezleten hozott döntésekre egyébként a nevelőtestületi döntésekre vonatkozó szabályokat kell megfelelően alkalmazni.
Szülőkkel való kapcsolattartás
Az iskolai szülői szervezetet az osztályok szülői közösségei alkotják. Az iskolai szülői szervezet döntéshozó testülete az iskolai szülői szervezet, amelybe az osztályok szülői közösségei osztályonként egy szülőt delegálnak. Az iskolai szülői szervezet delegált tagjainak megbízása visszavonásig érvényes. Az iskolai szülői munkaközösség dönt működési rendjéről, munkaprogramjáról, elnökének és tisztségviselőinek megválasztásáról.
Az igazgató szülői értekezleteken rendszeresen tájékoztatja az iskolai szülői szervezetet a pedagógiai munka aktuális kérdéseiről, a szülői értekezletek közötti időben szükség szerint tájékoztatja a szülői munkaközösség elnökét az iskolai szülői munkaközösség döntését igénylő kérdésekről.
A szülők tájékoztatásának rendje:
Szóbeli tájékoztatás: csoportos (szülői értekezleten), egyéni (fogadóórán).
Írásbeli tájékoztatás: elektronikus napló, levél útján.
Az iskolai szülői szervezet figyelemmel kíséri a gyermeki, tanulói jogok érvényesülését, a pedagógiai munka eredményességét. A szülői szervezet a tanulók nagyobb csoportját érintő bármely kérdésben véleményt nyilváníthat, tájékoztatást kérhet a nevelési-oktatási intézmény vezetőjétől, az e körbe tartozó ügyek tárgyalásakor képviselője tanácskozási joggal részt vehet a nevelőtestület értekezletein.
Az iskola egészét, vagy tanulói csoportokat érintő kérdésekben az osztályfőnökök, illetve az iskola vezetősége tart kapcsolatot a szülői közösséggel és a szülői szervezettel.
Az iskola tanévenként legalább három szülői értekezletet tart.
Az érettségi írásbeli vizsga szervezésével, a szóbeli vizsganapok kijelölésével, beosztásával, a vizsgacsoportok kialakításával összefüggő igazgatói döntések meghozatala előtt a szülői szervezet véleményét ki kell kérni. Az érettségi vizsgák előkészítését, megszervezését és lebonyolítását a szülői szervezet képviselője figyelemmel kísérheti.
Diákönkormányzattal való kapcsolattartás
Az intézmény diákönkormányzatának legfőbb szerve a Diáktanács, amely osztályonként 1 fő diákképviselőből áll. A diákképviselőket az osztályok a tanév első osztályfőnöki óráján választják meg.
A Diáktanács vezetőt és helyetteseket választ, dönt saját működéséről. A Diáktanácsot a vezetője képviseli.
A vezető az intézmény vezetésével az igazgatóhelyetteseken keresztül tartja a kapcsolatot.
A diákönkormányzatot segítő pedagógus részt vesz a Diáktanács ülésein, koordinálja, segíti, a diákönkormányzat munkáját.
A Diáktanács ülésein és az évi rendes Diákközgyűlésen az iskola igazgatója rendszeresen tájékoztatja a tanulókat.
A diákönkormányzat feladatainak ellátásához térítésmentesen használhatja az iskola helyiségeit, berendezéseit, ha ezzel nem korlátozza az iskola működését.
A szervezeti és működési szabályzat elfogadásakor és módosításakor a diákönkormányzati szerv, a diákképviselők, valamint az iskolai vezetők közötti kapcsolattartás kérdésében a diákönkormányzatot véleményezési jog illeti meg.
A kollégiumban önállóan működő diákönkormányzat van, külön működési szabályzat alapján.
Az iskolai sportkörrel való kapcsolattartás
Az iskola a tanulók számára a mindennapi testedzést a Nemzeti Köznevelési törvény rendelkezéseinek megfelelően a kötelező heti testnevelés órán és a szabadon választható délutáni sportfoglalkozásokon biztosítja.
A délutáni sportfoglalkozásokat a testnevelők irányítják.
Iskolai Sportkör (továbbiakban: ISK) szakosztályok tevékenységébe minden tanuló jogosult bekapcsolódni.
Az iskolai diáksportkör saját önkormányzattal rendelkezik, évente egyszer küldöttgyűlés keretében elnököt és tisztségviselőket választ, dönt saját működéséről. A diáksportkört az elnök képviseli.
Az intézmény részéről az iskolai sportkör vezetésével a testnevelési munkaközösség vezetője tart kapcsolatot.
Az iskolai sportkör közgyűlése által a lehetőségek, és adottságok figyelembevételével meghatározott sportágakban a foglalkozásokat felnőtt vezető irányításával kell megtartani.
A szervezeti és működési szabályzat elfogadásakor és módosításakor a mindennapi testedzés formái, továbbá az iskolai sportkör, valamint az iskola vezetése közötti kapcsolattartás formái és rendje kérdésében a diákönkormányzatot véleményezési jog illeti meg.
2.2.3. A tagintézménnyel, tagintézményegységgel való kapcsolattartás rendje
Az iskola tagintézményegysége
|
A feladat-ellátási hely |
|||
|
megnevezése |
felelős szakmai vezetője |
címe |
|
|
Kollégium tagintézményegység |
A BSzC Vásárhelyi Pál Szakközépiskolája és Kollégiuma - Kollégium |
tagintézményegység-vezető |
5600 Békéscsaba Gyulai út 9. |
Az egyes tagintézmények/tagintézményegységek közötti kapcsolattartás rendje, formái
A tagintézmények/tagintézményegységek közötti kapcsolattartás megvalósul:
- mindennapos szóbeli kapcsolattartás formájában;
- heti vezetői megbeszélések, egyeztetések alkalmával;
- iskolavezetőségi üléseken és munkaértekezleteken való részvétel révén (havi rendszerességgel, illetve szükség szerint);
- szakmai munkaközösségek munkamegbeszélései során (hospitálások, vitafórum, gyakornoki felkészítés, műhelymunka stb.);
- az iskolai munkatervben szereplő nevelőtestületi értekezleteken, munkamegbeszéléseken, konferenciákon, rendezvényeken, programokon;
- a feladatok elvégzésének határidejétől függően változó rendszerességgel megtartott szakmai megbeszéléseken, konzultációkon;
Az igazgató és a tagintézményegység-vezető valamint helyetteseik státusa a szervezeti struktúrában
A tagintézmény-vezető az intézmény tagintézményének operatív vezetési feladatait ellátó magasabb vezetője. Helyettese az igazgatóhelyettes.
A tagintézményegység-vezető a tagintézmény tagintézményének operatív vezetési feladatait ellátó magasabb vezetője. Helyettese a tagintézményegységvezető-helyettes.
Az igazgatóhelyettes/tagintézményegységvezető-helyettes a tagintézményegység helyettes vezetője, akinek feladat- és hatásköre az igazgatóhelyettesével azonos.
Ahol az SZMSZ igazgatót említ, azon tagintézményegység-vezetőt, az igazgatóhelyettes/tagintézményegységvezető-helyettes alatt igazgatóhelyettest is érteni kell, továbbá igazgató, tagintézményegység-vezető alatt a hatásköri megosztás ismertetett szabályai szerint szakmai igazgatóhelyettes és közismereti igazgatóhelyettes beosztású magasabb vezető alkalmazott is értendő jelen szabályzatban.
3. A TAGINTÉZMÉNY IRÁNYÍTÁSA
3.1. A tagintézmény vezetési struktúrája, a vezetők közötti munkamegosztás
- Igazgató
Egyszemélyi felelős vezető. Közvetlen feladatai az oktató-nevelő munka tervezése, személyi és tárgyi feltételeinek biztosítása, az iskolai nevelés szervezése, irányítása, a képviseleti feladatok ellátása. Első fokon dönt a tanulók ügyeiben. Irányítja és ellenőrzi az iskolában folyó ügyviteli és gazdasági munkát. Kapcsolatot tart fenn és együttműködik állami, társadalmi és gazdálkodó szervekkel.
- Szakmai igazgatóhelyettes
Az igazgató első helyettese, akadályoztatása esetén teljes jogkörrel és felelősséggel helyettesíti. A szakmai tantárgyak közvetlen felügyeletét és irányítását látja el. A szakmai oktatással kapcsolatos feladatok közvetlen irányítója. Felügyeli és irányítja a területéhez kapcsolódó munkaközösségeket. Elkészíti a tantárgyfelosztást és az órarendet. A beiskolázás felelőse, képesítővizsga, szakmai versenyek szervezője.
- Közismereti igazgatóhelyettes
Az igazgató közvetlen munkatársa, akadályoztatása esetén teljes jogkörrel és felelősséggel helyettesíti. A közismereti tárgyak oktatásának közvetlen felügyeletét és irányítását látja el. Irányítja a területéhez kapcsolódó munkaközösségeket. Iskolai ünnepségeket, rendezvényeket szervez. Elkészíti a tanügyi statisztikákat, tanulmányi versenyeket szervez. A pályaválasztás és továbbtanulás felelőse. Megszervezi és felügyeli az érettségi vizsgák lebonyolítását, elszámolását.
- A kollégiumi intézményegység-vezető:
Az igazgató közvetlen munkatársa. A kollégium pedagógiai programjában foglaltak alapján vezeti a kollégiumi nevelőtestület munkáját. Irányítja a munkaközösségeket. Teljes körűen intézi a kollégisták ügyeit. Mindenoldalúan gondoskodik a diákok napi tevékenységéhez szükséges feltételek biztosításáról. Szervezi a férőhelyeinek kihasználását, tanításmentes napokon szálláslehetőséget biztosít vendégek részére.
- Gyakorlati oktatásvezető
A szakmai gyakorlatok irányítója, a tanműhelyek, laboratóriumok, szakmai gyakorlóhelyek irányítója, az ott folyó oktató- nevelő munka egyszemélyi felelős vezetője. A gyakorlati oktatásban résztvevő tanárokkal, gyakorlati oktatókkal együttműködve irányítja a gyakorlati oktatási nevelési, szervezési, termelési teendőit. Előkészíti, irányítja, ellenőrzi a kötelező nyári szakmai gyakorlatot. Tapasztalatait elemzően értékeli. A tanulók szakmai teljesítményéről – szükség szerint – tájékoztatja az osztályfőnököket.
A nem pedagógus dolgozók vezetője, munkájuk szervezője. A vagyon- és tűzvédelmi feladatkörbe tartozó intézkedések felelőse.
3.2. A vezetők nevelési-oktatási tagintézményben való benntartózkodásának rendje
Munkaidőben a vezetők az iskolában tartózkodnak. Megfelelő helyettesítés esetén a távollétet az igazgató engedélyezi. (Munkaidő: hétfő - csütörtök 7:30 - 16:00, péntek 7:30 - 13:30.) A szakmai igazgatóhelyettes működési időben ellátja az iskolai tanműhely felelős vezetői feladatát, távollétében a gyakorlatioktatás-vezető jogosult az ő jogkörének gyakorlására. Ezen felelős vezetői feladatok a munkafegyelemre, a munka- és tűzvédelmi előírások betartására, és baleset esetén az intézkedési jogkörre terjednek ki.
3.3. A kiadmányozás szabályai
A tagintézményben bármilyen területen kiadmányozásra, a kiadványok továbbküldhetőségének és irattárazásának engedélyezésére a igazgató jogosult.
Kimenő leveleket csak a tagintézmény vezetője írhat alá.
Az igazgató akadályoztatása esetén a kiadmányozási jog gyakorlói a szakmai igazgatóhelyettes, illetve akadályoztatása esetén a közismereti igazgatóhelyettes.
3.4. A képviselet szabályai
A tagintézmény képviseletére az igazgató jogosult, aki ezt a jogát meghatározott esetekben átruházhatja más személyre vagy szervezetre.
A képviseleti jog átruházásáról szóló nyilatkozat hiányában –amennyiben az ügy elintézése azonnali intézkedést igényel –a nyilatkozattételre az a személy jogosult, akit erre a szervezeti és működési szabályzat helyettesítésről szóló rendelkezései az igazgató helyett történő eljárásra feljogosítanak.
A képviseleti jog az alábbi területekre és partnerekre terjed ki:
- jognyilatkozatok megtétele a tagintézmény nevében
- tanulói jogviszonnyal, a tagintézmény és más személyek közötti szerződések megkötésével, módosításával és felbontásával, munkáltatói jogkörrel összefüggésben
- a tagintézmény képviselete személyesen vagy meghatalmazott útján hivatalos ügyekben
- települési önkormányzatokkal való ügyintézés során
- állami szervek, hatóságok és bíróság előtt
- a tagintézményfenntartó előtt
- tagintézményi közösségekkel, szervezetekkel való kapcsolattartás során
- a kamarával, a gyakorlati oktatásban résztvevő gazdálkodó szervezetekkel való kapcsolattartás során
- nevelési-oktatási tagintézményben működő egyeztető fórumokkal, így a nevelőtestülettel, a szakmai munkaközösségekkel, a szülői szervezettel, a diákönkormányzattal, az iskolaszékkel és a tagintézményi tanáccsal történő kapcsolattartás során
- más köznevelési tagintézményekkel, szakmai szervezetekkel, nemzetiségi önkormányzatokkal, a tagintézmény fenntartásában és működtetésében érdekelt gazdasági és civil szervezetekkel, a tagintézmény belső és külső partnereivel történő kapcsolattartás során
- a tagintézmény székhelye szerinti egyházakkal történő kapcsolattartás során
- munkavállalói érdekképviseleti szervekkel történő kapcsolattartás során.
Sajtónyilatkozatot a tagintézményről a nyomtatott vagy elektronikus média részére az igazgató vagy annak megbízottja adhat (a fenntartóval történt egyeztetés után).
Az anyagi kötelezettségvállalással járó jogügyletekben való jognyilatkozat tételről, annak szabályairól fenntartói szabályzat rendelkezik.
Ha jogszabály úgy rendelkezik, hogy a jognyilatkozat érvényességéhez két képviseleti joggal rendelkező személy nyilatkozata szükséges, azon a tagintézmény igazgatója és valamelyik vezetői beosztásban lévő alkalmazottjának együttes aláírását kell érteni.
Gazdasági kötelezettségvállalásra, ellenjegyzésre a Békéscsabai Szakképzési Centrum főigazgatója, vagy az általa feljogosított személy jogosult.
3.5. Az igazgató vagy igazgatóhelyettes akadályoztatása esetén a helyettesítés rendje
Az igazgatót a szervezeti és működési szabályzatban meghatározott rend szerint az igazgatóhelyettesei helyettesítik. Egyidejű akadályoztatásuk esetén a vezetői, vezető-helyettesi feladatokat az igazgató által kijelölt közalkalmazott (lehetőleg munkaközösség-vezető) látja el.
A vezetők helyettesítését ellátó közalkalmazott felel a nevelési-oktatási intézmény biztonságos működéséért, felelőssége, intézkedési jogköre – az igazgató eltérő írásbeli intézkedésének hiányában – az intézmény működésével, a gyermekek, tanulók biztonságának megóvásával összefüggő azonnali döntést igénylő ügyekre terjed ki.
A vezető helyettesítését ellátó közalkalmazott a vezető akadályoztatásának megszűnése után haladéktalanul köteles beszámolni a helyettesítés ellátása során tett intézkedéseiről.
A tavaszi, őszi, téli és nyári szünetekben azokra a munkanapokra, amikor az iskola nyitva tart, az igazgató írásban előre elkészíti a helyettesítési rendet és azt kifüggeszti a hirdető táblán, valamint közzéteszi az iskola honlapján. Ez az előírás vonatkozik a nyári ügyeleti napokra is.
3.6. Az igazgató feladat- és hatásköréből leadott feladat- és hatáskörök
- Szakmai igazgatóhelyettes
Az igazgató első helyettese, akadályoztatása esetén teljes jogkörrel és felelősséggel helyettesíti.
- Közismereti igazgatóhelyettes
Az igazgató közvetlen munkatársa, akadályoztatása esetén teljes jogkörrel és felelősséggel helyettesíti.
Az igazgató az alábbi feladat- és hatásköröket ruházza át a helyetteseire.
- a pedagógusok teljesítményértékelése, az országos pedagógiai szakmai ellenőrzésben való vezetői feladatok
- a munkavégzés ellenőrzése
- az ügyeletek és a helyettesítések elrendelése
- az iskolai tanműhely működésének irányítása, felügyelete
- az érettségi, szakmai és tanulmányok alatti vizsgák szervezése
- az iskolai dokumentumok elkészítése
- a statisztikák elkészítése
- az órarend és a tantárgyfelosztás elkészítése
- a tanulók rendszeres egészségügyi vizsgálatának megszervezése
- a választható tantárgyak körének meghatározása
- a tantárgyválasztással kapcsolatos tanulói módosítási kérelmek elbírálása
- a nemzeti és az iskolai ünnepek munkarendhez igazodó méltó megünneplése
- a nevelőtestület jogkörébe tartozó döntések előkészítése, végrehajtásuk szakszerű megszervezése és ellenőrzése
- javaslattétel a pedagógusok továbbképzésére
- az iskola közvetlen és közvetett partnereivel való kapcsolattartás, együttműködés
- az ifjúságvédelmi feladatok koordinálása
- személyi anyagok kezelése
Az átruházott feladat- és hatáskörök esetében az igazgatóhelyetteseket teljes körű beszámolási kötelezettség terheli. Az átruházott feladat- és hatáskörök helyettesek közötti megosztását a munkaköri leírások tartalmazzák.
4. A TAGINTÉZMÉNY KÖZÖSSÉGEI
4.1. A pedagógusok közösségei
4.1.1. Nevelőtestület
A nevelőtestület a nevelési-oktatási tagintézmény legfontosabb tanácskozó és döntéshozó szerve. Tagja a tagintézmény valamennyi pedagógus munkakört betöltő, és a nevelő oktató munkát közvetlenül segítők közül a felsőfokú végzettséggel rendelkező alkalmazottja. Véleményezési és javaslattévő jogköre kiterjed az iskola működésével kapcsolatos valamennyi kérdésre. Döntési jogköre a következőkre terjed ki:
- a pedagógiai program elfogadása
- az SZMSZ elfogadása
- a házirend elfogadása
- az iskola éves munkatervének elfogadása
- az iskola munkáját átfogó elemzések, értékelések, beszámolók elfogadása
- a továbbképzési program elfogadása
- a nevelőtestület képviseletében eljáró pedagógus kiválasztása
- a tanulók magasabb évfolyamba lépésének megállapítása, a tanulók osztályozóvizsgára bocsátása
- a tanulók fegyelmi ügyei
- a tagintézményi programok szakmai véleményezése
- az igazgatói pályázathoz készített vezetési programmal összefüggő szakmai vélemény tartalma
- saját feladatainak és jogainak átruházása
Ezen túlmenően véleményezi, majd jóváhagyja a diákönkormányzat működési szabályzatát és véleményezi a diákönkormányzat működésére biztosított anyagi eszközök felhasználását.
A nevelőtestület a számára biztosított feladat- és hatáskörök közül nem ruházhatja át döntési jogkörét a pedagógiai program, a házirend és a szervezeti és működési szabályzat esetében.
A szakmai munkaközösségekre ruházza át döntési jogkörét:
- az iskola munkáját átfogó elemzések, értékelések, beszámolók egyes munkaközösségeket érintő részeinek elfogadásáról;
- az iskola éves munkatervének munkaközösségeket érintő részeinek elfogadásáról;
- a továbbképzési program elfogadásáról.
A tanulók fegyelmi ügyeiről a tanulói fegyelmi bizottság hoz döntést, amelynek megválasztására a tanév első értekezletén kerül sor. A legalább három tagból álló bizottság az elnökét saját tagjai közül választja meg.
A felsorolt döntéshozók beszámolási kötelezettséggel tartoznak a nevelőtestületnek a döntést követő legközelebbi nevelőtestületi értekezleten.
A nevelőtestület döntéseit és határozatait általában – a jogszabályokban meghatározottak kivételével – nyílt szavazással és egyszerű szótöbbséggel hozza. Titkos szavazás esetén szavazatszámláló bizottságot jelöl ki a nevelőtestület tagjai közül. A szavazatok egyenlősége esetén az igazgató szavazata dönt. A nevelőtestületi értekezlet jegyzőkönyvét a kijelölt pedagógus vezeti. A jegyzőkönyvet az igazgató, a jegyzőkönyvvezető és a nevelőtestület jelenlévő tagjai közül két hitelesítő írja alá.
4.1.2. Szakmai munkaközösségek
A munkaközösség tagjai a legalább öt, azonos tantárgyat, tantárgycsoportot, illetve azonos nevelési feladatot ellátó pedagógusok. A szakképzési szakmai munkaközösségekben a külső gyakorlóhelyek oktatói is részt vehetnek tanácskozási joggal.
Ennek megfelelően az iskolában az alábbi munkaközösségek működnek:
- Humán munkaközösség
- Reál munkaközösség
- Osztályfőnöki munkaközösség
- Kollégiumi munkaközösség
- Közlekedésépítő, Környezet- és vízgazdálkodó munkaközösség
- Magasépítő munkaközösség
- Földmérő és Geológus munkaközösség
Szervezeti elhelyezkedésüket az iskola szervezeti ábrája mutatja.
A munkaközösségek tevékenységének célja, hogy segítse tagjai szakmai munkájának minőségi és módszertani fejlesztését, tervezését.
Munkájukat az éves munkaterv alapján végzik. Minden tanévben, valamennyi munkaközösség szükség szerint tart értekezletet. A munkaközösségi értekezletet a munkaközösség-vezető hívja össze. Az értekezletet össze kell hívnia akkor is, ha az igazgató vagy a szakmai területért felelős igazgatóhelyettes elrendeli, vagy a munkaközösség tagjainak legalább egyharmada indítványozza.
A munkaközösséget a munkaközösség-vezető irányítja, akit az igazgató bíz meg a munkaközösségi tagok véleményének kikérésével, legfeljebb öt évre.
A munkaközösségek részletes feladatai:
- Gyakorolják a nevelőtestület által átruházott jogköröket és elvégzik az ezzel kapcsolatos feladatokat.
- Részt vesznek az iskola szakmai munkájának irányításában, tervezésében, szervezésében és ellenőrzésében.
- Javaslatot fogalmaznak meg az egyes szaktanárok külön megbízásaira.
- Javítják, koordinálják a tagintézményben folyó nevelő-oktató munka szakmai színvonalát, minőségét.
- Javaslatot tesznek a szertárak és a szakkönyvtárak fejlesztésére.
- Együttműködnek egymással az iskolai nevelő-oktató munka színvonalának javítása, a gyorsabb információáramlás biztosítása érdekében úgy, hogy a munkaközösség-vezetők rendszeresen konzultálnak egymással és a tagintézmény vezetőjével.
- A munkaközösség a tanévre szóló munkaterv alapján részt vesz a tagintézményben folyó szakmai munka belső ellenőrzésében, a pedagógusok értékelési rendszerének működtetésével kapcsolatos feladatok ellátásában.
- Fejlesztik a szaktárgyi oktatás tartalmát, tökéletesítik a módszertani eljárásokat.
- Kezdeményezik a helyi pályázatok és tanulmányi versenyek kiírását, háziversenyeket szerveznek a tanulók tudásának fejlesztése céljából, propagálják a más szervezetek által meghirdetett versenyeket.
- Felmérik és értékelik a tanulók tudásszintjét.
- Összeállítják az osztályozó, a különbözeti, a javító- és felvételi vizsgák tételsorait, ezeket fejlesztik és értékelik.
- Támogatják a pályakezdő pedagógusok munkáját, fejlesztik a munkatársi közösséget.
- A tagintézménybe kerülő, nem gyakornok pedagógusok számára azonos vagy hasonló szakos pedagógus mentort biztosítanak, aki figyelemmel kíséri az új kolléga munkáját, tapasztalatairól negyedévente beszámol a tagintézmény vezetőinek.
- Figyelemmel kísérik a igazgató kijelölése alapján a gyakornokok munkáját támogató szakmai vezetők munkáját, segítik a gyakornokok beilleszkedését.
- Javaslatot tesznek az oktatás tárgyi feltételeinek fejlesztésére.
A szakképzési szakmai munkaközösségek kapcsolatot tartanak a gyakorlóhelyekkel. Rendszeresen konzultációkat, szakmai bemutatókat, tapasztalatcseréket szerveznek. Elkészítik a szakmai vizsgák gyakorlati tételeit. Javaslatot tesznek a szakmai elméleti és gyakorlati fejlesztésekre.
Az osztályfőnöki munkaközösség segítséget nyújt az iskola vezetőségének az egységes nevelési alapelvek kialakításában és ezek gyakorlati megvalósításában.
4.2. A tanulók közösségei
4.2.1. A diákönkormányzat
A tanulók és a tanulóközösségek érdekeinek képviseletére, a tanulók tanórán kívüli szabadidős tevékenységének segítésére az iskolában diákönkormányzat működik. A diákönkormányzat vezető szerve a Diákközgyűlés, amelyen a tanulói közösségeket az osztályok ODB titkárai, az osztályok időszakos küldöttei és a diákkörök küldöttei képviselik. A közgyűlés választja saját vezetőségét és az iskolaszékbe delegált képviselőjét. A vezetőség irányítja az ODB-ket.
A diákönkormányzat döntési jogkört gyakorol:
- saját működéséről;
- a működéséhez biztosított anyagi eszközök felhasználásáról;
- hatáskörei gyakorlásáról;
- egy tanítás nélküli munkanap programjáról.
A diákönkormányzat véleményt nyilváníthat és javaslattal élhet az iskola működésével és a tanulókkal kapcsolatos valamennyi kérdésben.
Ki kell kérni a diákönkormányzat véleményét:
- az iskolai SZMSZ jogszabályban meghatározott rendelkezéseinek elfogadása előtt,
- a tanulói szociális juttatások elosztási elveinek meghatározása előtt,
- az ifjúságpolitikai célokra biztosított pénzeszközök felhasználásakor,
- a házirend elfogadása előtt.
A fenntartó a köznevelési törvény 83. §. (3.) bekezdésében felsorolt döntések előtt kötelezően kikéri az iskolai diákönkormányzat véleményét.
A vélemények írásos vagy jegyzőkönyvi beszerzéséért a tagintézmény igazgatója felelős.
A diákönkormányzat működését saját szervezeti és működési szabályzata szabályozza.
Az iskola törvényes kötelezettségeként biztosítja a diákönkormányzat zavartalan működésének tárgyi, technikai és más feltételeit.
4.2.2. Az iskolai sportkör
A tagintézményben működő sportkör feladata a tanulók napi testmozgásával, a mindennapos testnevelés céljaival összefüggő feladatok elvégzésének segítése. E célból sportköri foglalkozásokat tart a pedagógiai program helyi tantervében meghatározott időkeretben.
A sportkörnek tagja az iskola valamennyi tanulója.
A sportköri foglalkozásokat az iskola testnevelő tanárai tartják, valamint részt vehet ezeken olyan szakedző, aki a felsőoktatási tagintézmény által szervezett, legalább 120 órás pedagógiai továbbképzésben vett részt.
A sportkör felelősét az igazgató bízza meg a nevelőtestület véleményének kikérésével.
4.3. A szülők közösségei
Az iskolában a szülők jogainak érvényesítése, kötelességeik teljesítése érdekében, illetve a tagintézmény működését, munkáját érintő kérdésekben, véleményezési és javaslattevő joggal rendelkező szülői szervezet működik. A szervezet alapegységei az egyes osztályok szülői közösségei. Küldötteik a Szülői Szervezetben képviselik az osztályt.
A szülői szervezet figyelemmel kíséri az iskolában a tanulói jogok érvényesülését, a nevelő-oktató munka eredményességét. Tájékoztatást kérhet minden olyan esetben, amely a tanulók egy csoportját érintik. Ebbe a körbe tartozó ügyek tárgyalásakor képviselőjük részt vehet a nevelőtestületi értekezleten. Döntési joga van saját működési rendjéről és munkatervéről. Véleményt mond a pedagógiai program, a házirend és a szervezeti és működési szabályzat elfogadásakor és módosításakor.
A fenntartó a köznevelési törvény 83. §. (3.) bekezdésében felsorolt döntések előtt kötelezően kikéri a szülői szervezet véleményét.
5. A MŰKÖDÉS RENDJE
5.1. Az intézmény nyitva tartása
A tanítási szünetek alatt a nyitva tartás szünetel. Indokolt esetben az igazgató ettől eltérő tanítási- és munkarendet is megállapíthat.
Szorgalmi időben a tanulói hivatalos ügyek intézése a titkárságon, a kollégiumi ügyek intézése a kollégiumi titkárnál történik.
Tanítási szünetek alatt az intézményben irodai ügyelet csak kijelölt napokon működik. Az ügyeleti ügyfélfogadás rendjét az igazgató állapítja meg.
A nyitva tartás és az ügyeleti ügyfélfogadás rendjét az intézmény hirdetés formájában nyilvánosságra hozza.
A nyitva tartás és az ügyeleti ügyfélfogadás ideje alatt az igazgató és igazgatóhelyettesei közül legalább egy személy, vagy a helyettesítésüket a szervezeti és működési szabályzatban meghatározott helyettesítési rend szerint ellátó dolgozó az intézményben tartózkodik.
A tanulók munkarendjének szabályozása a Házirendben található.
A tanítási órát senki sem zavarhatja. Körözvények, óralátogatások stb. (egyéb indokolt esetek) esetében igazgatói vagy helyettesi engedély szükséges.
A tanár az órája alatt felelős a rendért, a terem állapotáért. A tantermet, műhelytermet olyan állapotban kell átadnia a következő órára, hogy ott rendben megkezdődhessen a következő tanóra.
A belépés és benntartózkodás rendje, a pedagógiai felügyelet
Az iskola épületeit, helyiségeit, eszközeit, berendezését és felszereléseit rendeltetésüknek megfelelően kell használni. A tanulók az iskola létesítményeit, helyiségeit csak pedagógus felügyeletével használhatják.
Az iskola tanulóinak, dolgozóinak és mindazoknak, akik belépnek az intézmény területére, kötelessége:
- az intézmény épületeinek, helyiségeinek, eszközeinek, berendezési és felszerelési tárgyainak, mások tulajdonának megóvása és védelme,
- az iskola rendjének, tisztaságának megőrzése,
- a tűz- és balesetvédelemi előírások betartása,
- a szervezeti és működési szabályzat, a házirend és más belső szabályzatok rájuk vonatkozó előírásainak betartása.
Az intézményben a nyitva tartás ideje alatt, valamint egyéb időben az igazgató utasítása szerint portai szolgálat működik. Az intézménybe belépni, az intézményben tartózkodni a portai szolgálat tudomásával lehet, kivéve azokat a dolgozókat, akiknek a belépés és benntartózkodás egyéb időben is munkaköri kötelessége.
Az intézményben 7.15-től 14.00-ig ügyelet működik. Az ügyeletes nevelő köteles a rábízott épület- vagy udvarrészben a házirend alapján a tanulók magatartását, az épületek rendjének, tisztaságának megőrzését, a balesetvédelmi szabályok betartását ellenőrizni.
A kollégiumban 24 órás portai szolgálat van. A diákok reggel a tanórák kezdete előtt tíz perccel elindulnak az iskolába. Napközbeni visszaérkezéskor a portaszolgálat regisztrálja a benntartózkodás idejét.
Az intézményben egyidejűleg 3 fő nevelő lát el ügyeleti teendőket az alábbi területeken:
- udvaron,
- földszinten,
- emeleten.
Az ügyeletet ellátó nevelők teendőiket a tanévre meghatározott beosztás szerint végzik, az alábbi időbeosztásban:
- 7.15-től 10.20-ig,
- 11.05-től 14.00-ig.
- A kollégiumban a kollégiumi házirend szerint.
A tanulók pedagógiai felügyeletét az intézmény az érkezéstől az órarendi órák befejezéséig az óraközi szünetek alatt és a tanórákon biztosítja, a kollégisták esetében a házirend szerint.
A tanulók munkarendjének részletes szabályait az iskola házirendje – önálló szabályozásként – határozza meg. A házirend betartása a pedagógiai program céljainak megvalósítása miatt a tagintézmény valamennyi tanulójára nézve kötelező.
5.2. Az alkalmazottak nevelési-oktatási tagintézményben való benntartózkodásának rendje
A pedagógusok a heti 40 órás teljes munkaidejéből a neveléssel-oktatással lekötött munkaidő beosztását az iskola órarendje és az egyéb foglalkozások programja határozza meg.
A neveléssel-oktatással lekötött munkaidő és a kötött munkaidő (32 óra) közötti órákban ellátandó feladatokat az igazgató határozza meg.
A feladatok meghatározásának elve az arányos és egyenletes feladatelosztás a nevelőtestület tagjai között. Az ellátandó feladatokat az iskola munkaterve tartalmazza.
A kötött munkaidő feletti munkaidő részében a pedagógus maga jogosult meghatároznia munkaideje beosztását vagy felhasználását.
A tanár, szakoktató az órái kezdete előtt legalább 15 perccel köteles az iskolában megjelenni, és óráit a mindenkori csöngetési rend szerint felkészülten, pontosan kezdeni és befejezni. A reggeli ügyeletet ellátó tanárnak az ügyelet megkezdése előtt legalább 5 perccel meg kell érkeznie az iskolába.
A testnevelő tanároknak az öltözőt ki kell nyitniuk a tanítás megkezdése előtt legalább 10 perccel, és a tanórák alatt az öltözőket zárva kell tartaniuk. A tanulók átadott értékeinek megőrzéséről az óra megkezdése előtt gondoskodni kell.
Betegség, hiányzás esetén a munkakezdés előtt telefonálni kell a titkárságra. Az iskolatitkár értesíti a hiányzásról az ügyeletes vezetőt és a munkaközösség-vezetőt is, akik megszervezik a helyettesítést. Az újbóli munkába állást a titkárságon jelezni kell, legkésőbb a megelőző munkanap 15 óráig.
A nevelő-oktató munkát közvetlenül segítő és az egyéb munkakört betöltő alkalmazottak munkarendje
A nem pedagógus munkakörben alkalmazottak munkarendjét – a vonatkozó jogszabályok alapján – az igazgató állapítja meg.
A nem pedagógus munkakörben dolgozók munkaidejét a igazgató határozza meg. Az egyedi munkaidő beosztásokat az egyes munkaköri leírások tartalmazzák. Betegség, hiányzás esetén az illetékes munkahelyi vezetőt kell értesíteni.
5.3. A belépés és benntartózkodás rendje azok részére, akik nem állnak jogviszonyban a nevelési-oktatási intézménnyel
Az iskola a zavartalan működés, a vagyonvédelem, valamint a tanulók, és az alkalmazottak biztonsága érdekében szabályozza a belépés és benntartózkodás rendjét mindazon személyek esetében, akik nem állnak jogviszonyban az iskolával.
Az iskolába érkező idegeneket a portás fogadja, és a fogadó fél engedélyével engedi be őket. Szükség esetén gondoskodik a vendég elkíséréséről az illetékes személyhez. A portás nyilvántartja az érkezőket és ellenőrzi, hogy távoztak-e a tagintézményből. Az iskola helyiségeinek bérlői a leadott névsor alapján léphetnek be az iskolába. Hétvégén, ünnepnapokon és tanítási szünetekben (a kijelölt ügyeleti napot kivéve) csak a tagintézmény vezetőjének külön írásos engedélyével tartózkodhatnak idegenek a tagintézmény területén. Regisztráció nélkül léphetnek be az épületbe a szülők a fogadóórák, szülői értekezletek, szülői részvétellel zajló iskolai rendezvények esetén.
Az iskolában való tartózkodás szabályai:
- A tagintézménybe lépő idegenek, vendégek csak a belépéskor megjelölt helyen, személynél tartózkodhatnak.
- A tanítási órák látogatására az igazgató, vagy az ügyeletes vezető engedélyével kerülhet sor, az órák lényeges megzavarása nélkül.
- A szülők, vendégek fogadása egy adott rendezvény, program esetén az erre kijelölt tanteremben, vagy az ünnepély helyszínén történik.
- A tagintézményben tartózkodó idegenek (vendégek, javítási, karbantartási munkát végző szakemberek stb.) esetében gondoskodni kell arról, hogy lehetőség szerint ne zavarják meg az oktatómunka rendjét.
- Az épület rendjének, tisztaságának megőrzése, a balesetvédelmi szabályok betartása és a magántulajdon tiszteletben tartása mindenkire vonatkozik!
5.4. Helyiségek, berendezések használatának szabályai
A helyiségek használatának rendjét a Házirend, illetve a termekben kifüggesztett használati rend tartalmazza. Az ebben foglaltakat a tagintézmény tanulóinak és alkalmazottainak be kell tartaniuk.
6. AZ EGYÉB FOGLALKOZÁSOK CÉLJA, SZERVEZETI FORMÁI, IDŐKERETEI
Az iskola a tanórai foglalkozások mellett a tanulók érdeklődése, igényei, szükségletei, valamint a tagintézmény lehetőségeinek figyelembe vételével tanórán kívüli egyéb foglalkozásokat szervez.
A rendszeres tanórán kívüli foglakozásokat az igazgató szeptember 15-ig hirdeti meg a heti időbeosztással és a foglalkozást tartó tanár nevével. A jelentkezési határidő szeptember 30. A jelentkezés az osztályfőnöknél, vagy a foglakozást tartó tanárnál lehetséges. A jelentkezés önkéntes, de felvétel esetén a foglalkozásokon való részvétel kötelező.
Az intézményben a következő tanórán kívüli foglalkozások tarthatók:
- szakkörök (tehetséggondozás, versenyre vagy felvételire való felkészítés),
- korrepetálás (felzárkóztatás),
- öntevékeny diákkörök (iskolarádiósok, iskolaújság szerkesztők),
- sportkör (ISK), tömegsport foglalkozások,
- házi tanulmányi versenyek,
- Vásárhelyi Pál-diáknapok (szakestek), kollégiumi hét,
- osztály és évfolyam rendezvények,
- kirándulások.
Az iskolán kívül szervezett foglalkozások esetén a pedagógiai felügyeletet a feladattal megbízott szervező pedagógusok látják el.
Az iskolai rendezvényeken a tanulók felügyeletét az erre a feladatra megbízott szervező pedagógusok biztosítják.
7. A felnőttoktatás formái
A jelentkezés előfeltétele: az adott szakmához kapcsolódó bemeneti feltételek - esetünkben érettségi vizsga. A jelentkezés egy központilag kiadott jelentkezési lap kitöltésével, majd annak a jelentkezési határidőig történő leadásával történik.
A jelentkezés után a résztvevők adatait az iskolatitkár a beírási naplóba rögzíti, illetve a KIR rendszerben létesít jogviszonyt számukra.
Felelősök: szakmai igazgatóhelyettes, gyakorlatioktatás-vezető, megbízási szerződéssel résztvevő szaktanárok, iskolatitkár.
Szakképesítés megszerzésére felkészítő iskolarendszerű felnőttoktatás esti munkarend szerint folyik.
A tagintézmény feladata oktatási, nevelési módszertani feladatok végzése. Tanulói adatok jogszabály szerinti nyilvántartása, kezelése.
7.1. A felnőttoktatás működésének szabályai
7.1.1. A pedagógusok megbízása, feladataik:
A felnőttoktatást a szakmai igazgatóhelyettes és a gyakorlati oktatásvezető koordinálja és felügyeli az adminisztratív dolgozó segítségével.
Az osztályfőnököt az igazgató bízza meg. Ugyanaz a tanár egyidejűleg több osztály osztályfőnöki teendőinek elvégzésére is kaphat megbízást. A tanár a felnőttoktatás munkarendjének megfelelően vegye figyelembe az oktatási anyag felosztását (konzultáció, beszámoló stb.).
7.1.2. Az esti tagozat munkarendje
A tanítás az órarendben meghatározott munkanapokon a délutáni órákban illetve szombati napokon folyik.
A csengetési rendben meghatározott tanítási órák között legalább 5 perc szünetet kell tartani.
A tanuló a tudásáról beszámolókon és vizsgán köteles számot adni.
A beszámolókra és a tanév végi vizsgákra a tanév rendjében meghatározott időpontokban kerül sor.
7.2. A tanulók felvétele, továbbhaladás
Az esti tagozatra nem tanköteles tanuló vehető fel érettségi bizonyítvánnyal, az adott képzés által meghatározottak szerint. Egy tanuló egyszerre egy képzésen vehet részt.
Felvételt az erre a célra rendszeresített, szabályosan kitöltött és benyújtott jelentkezési lappal lehet kérni. A felsőbb évfolyamra (pl. különbözeti vizsgával) való jelentkezést is ekkor kell jelezni. Az iskola legkésőbb szeptember 7-ig fogad el jelentkezést. Keresztféléves képzések esetén legkésőbb február 7-ig. A felvételről tagintézmény vezetője dönt.
Felvétel a tanulmányok folyamatosságának megszakítása esetén: Az a tanuló, aki tanulmányait az esti levelező tagozaton bármely ok miatt abbahagyta, tanulmányainak folytatását jelentkezési lap benyújtásával kérheti.
Azt a tanulót, aki az előző tanulmányait azonos képzésű iskolában végezte, az eredményesen elvégzett évfolyamot követő évfolyamra lehet felvenni, ha a feltételeknek megfelel.
Az időközben bekövetkezett tantervi változás esetén a felvétel különbözeti vizsgához köthető.
Másodszakmás tanuló felmenthető azokból a követelménymodulokból, melyeket állami vizsgabizottság előtt tett vizsgával igazolni tud.
A korábbi tanulmányok beszámításával a tanuló magasabb évfolyamon is elkezdheti tanulmányait..
7.2.1. A felsőbb évfolyamba lépés
Az iskola magasabb évfolyamára való felvételét csak annak a tanulónak kell kérnie, aki az előző osztályt más iskolában végezte, vagy tanulmányait az igazgató hozzájárulása nélkül szakította meg. A következő tanév megkezdésének feltétele az alsóbb évfolyam követelményeinek és az összefüggő nyári szakmai gyakorlatnak a teljesítése.
7.2.2. Az évfolyamismétlés
Tanulmányait csak az évfolyam megismétlésével folytathatja az a tanuló:
- a) aki tanév végi vizsgán legalább egy tantárgyból elégtelen osztályzatot kapott és a javítóvizsgája sem sikerült,
- b) aki a javítóvizsgán nem jelent meg és távolmaradását 8 napon belül nem igazolta,
- c) aki a megkezdett osztályozó-, tanév végi vagy javítóvizsgát kellő indoklás nélkül megszakította, vagy akit a vizsgák folytatásától eltiltottak,
- d) aki tanulmányait a tanév közben elfogadható indok nélkül megszakította.
7.3. Tanulmányok abbahagyása, törlés a tanulók névsorából
A tanulmányok abbahagyásának kell tekinteni, ha a tanuló bejelenti - lehetőleg írásban - hogy tanulmányait valamilyen okból nem tudja, vagy nem akarja folytatni.
Törölni kell a tanulók névsorából azt, aki
- a) felvételét követően a továbbtanulási szándéktól a tanítás megkezdéséig visszalépett,
- b) feltételes felvétel esetén a feltételnek az előírt időpontig nem tett eleget,
- c) szándékosan elhallgatott olyan tényt vagy körülményt, mely tanulmányai megkezdését vagy folytatását kizárja,
- d) beszámolón vagy vizsgán nem jelent meg, és távolmaradásának okát a beszámoló vagy a tanév végi vizsga utolsó napjától számított 8 napon belül nem igazolta.
A tanulói jogviszony megszűnésekor az iskola a távozó tanulónak átadja, vagy ajánlott küldeményben postán elküldi a bizonyítványát.
8. A TAGINTÉZMÉNY KAPCSOLATAI
8.1. A külső kapcsolatok rendszere, formája és módja
A tagintézménykülönböző országos, megyei és városi szakmai szervezetekkel tart kapcsolatot, illetve tagja szakmai egyesületeknek.
Az igazgató és helyettesei szervezik a kapcsolattartást a tagintézmény egészével kapcsolatban álló tagintézményekkel, állami, önkormányzati, civil szervezetekkel és vállalkozásokkal.
A nevelési-oktatási tagintézmények szakmai fejlődésének támogatása érdekében az Oktatási Hivatal által végrehajtandó pedagógiai-szakmai ellenőrzések során a tagintézmény vezetősége és pedagógusai együttműködnek az ellenőrzést végző tanfelügyelőkkel. Az együttműködés célja, hogy részt vegyenek a pedagógusok munkájának ellenőrzésében és értékelésében, a vezető munkájának ellenőrzésében és értékelésében, valamint a tagintézmény ellenőrzésében és értékelésében.
8.2. A vezetők és a partnerszervezetek közötti kapcsolattartás formája és rendje
A tagintézmény működése és társadalmi megítélése szempontjából meghatározó jelentőségű a régi diákokkal történő kapcsolattartás. A kölcsönös tisztelet és megbecsülés alapján szükséges együttműködni az öregdiákok csoportjaival, szervezeteivel. Ezen a területen az érdekelt feleknek törekedniük kell partnereik igényeinek, kívánságainak megértésére, lehetőség szerinti kielégítésére. E feladatok iskolai képviselete a vezetők dolga.
8.3. Kapcsolattartás a kamarával és a gyakorlati oktatásban résztvevő gazdálkodó szervezetekkel
A szakképzés tagintézményi működtetése és eredményessége szempontjából kiemelkedő jelentőséggel bír ez a kapcsolatrendszer. A kapcsolatrendszer irányítója a tagintézmény vezetője, az operatív feladatokat a szakmai igazgatóhelyettes végzi.
A kapcsolat tartalmi elemei:
- tanulószerződések megkötése, a tagintézményi kapacitások, a gazdálkodó szervezetek igényeinek és a jelentkező tanulók számának összehangolása, a duális képzés feltételrendszerének biztosítása
- együttműködés a gazdálkodó szervezetek tájékoztatásában
- a külső gyakorlati oktatás szakmai támogatása (tartalmi szabályozás, tanulói juttatások, tanulók ellenőrzése, értékelése stb.)
- tájékoztatás és közreműködés a tanulók értékelésében, a mulasztások kezelésében, az esetleges fegyelmi problémák kezelésében és a fegyelmi vizsgálat és eljárás lefolytatásában
- szakmai vizsga előkészítése, lebonyolítása, adminisztratív feladatok elvégzése, a szakmai vizsgára való felkészítés koordinációja
A kapcsolattartás alapja a munkaköri leírásokban megfogalmazott kötelezettségek és feladatok operatív irányítását a szakmai igazgatóhelyettes végzi és részt vesznek benne a szakképző évfolyamos tanulók osztályfőnökei, szakmai elméleti tanárok és a szakoktatók. A tanév indításakor a szakmai igazgatóhelyettes a munkatervben rögzített időpontban tájékoztató értekezletet tart a gyakorlati oktatásban résztvevő gazdálkodó szervezetek részére, melyen a kamara képviselője is részt vesz. A kamarával és a gyakorlati oktatásban résztvevő gazdálkodó szervezetekkel elektronikus kapcsolattartási formát alkalmaznak. Szükség esetén az iskola képviselője személyesen is felkeresi a gyakorlati képzőhelyet. A kamara és az iskola között rendszeres munkamegbeszélések folynak, melyeknek vezetője a szakmai igazgatóhelyettes.
8.4. Kapcsolattartás a pedagógiai szakszolgálatokkal és a pedagógiai szakmai szolgáltatókkal
A pedagógiai szakszolgálattal való kapcsolattartásért és a pedagógiai szakmai szolgáltatások igénybevételéért a közismereti igazgatóhelyettes felelős. Munkája során segíti, hogy a szülők szükség esetén felvegyék a kapcsolatot a szakértői bizottsággal, igénybe vegyék a nevelési tanácsadás szolgáltatásait, illetve segítséget kérjenek a kiemelten tehetséges tanulók további fejlesztéséhez. Megszervezi továbbá a pedagógiai szakmai szolgáltatások igénybevételét a pedagógus továbbképzés, a pedagógiai értékelés, a tanügyigazgatási szolgáltatások szükség szerinti igénybevételét, valamint a tanulmányi-, sport- és tehetséggondozó versenyeken való részvételt.
8.5. Kapcsolattartás a gyermekjóléti szolgálattal
A gyermekjóléti szolgálatokkal a kapcsolatot a közismereti igazgatóhelyettes tartja. Feladata, hogy megelőzze a tanulók veszélyeztetettségét, vagy veszélyeztetés esetén eljárást kezdeményezzen. Feladata az osztályfőnökök jelzéseit követően a tanulói hiányzások jogszabályban rögzített mértéke után a gyermekjóléti szolgálatokkal való kapcsolat felvétele. Részt vesz továbbá a gyermekjóléti szolgálat által szervezett esetmegbeszéléseken. Szervezi a kapcsolatfelvételt a rászoruló tanulók (szüleik) és a gyermekjóléti szolgálatok között.
8.6. Kapcsolattartás az iskola-egészségügyi ellátást biztosító egészségügyi szolgáltatóval
Az egészségügyi ellátást biztosító szolgáltatókkal való kapcsolat célja a nemzeti köznevelési törvényben előírt, évenként esedékes szűrővizsgálat lebonyolítása, különös tekintettel az egészségügyi alkalmasság vizsgálatára. A szolgáltatókkal a szűrővizsgálatok szervezéséhez és lebonyolításához szükséges kölcsönös kapcsolatért közismereti igazgatóhelyettes a felelős.
9. AZ ÜNNEPÉLYEK, MEGEMLÉKEZÉSEK RENDJE
9.1. A hagyományok ápolásával kapcsolatos feladatok
Az iskola hagyományainak ápolása, ezek fejlesztése és bővítése, valamint az iskola hírnevének megőrzése, öregbítése az iskolaközösség minden tagjának joga és kötelessége.
Az iskola zászlója, emblémája.
Méretei: 1 m x 2 m fekvő téglalap
Színe: királykék
A zászló felirata: Vásárhelyi Pál Műszaki Szakközépiskola Békéscsaba
A zászló közepén stilizált „VÍZMŰ” felirat látható.
Az iskola emblémája: az oktatott szakmákat bemutató pajzs alakú vonalas ábra.
Iskolai ünnepségek
- tanévnyitó ünnepség
- gólyabál
- szalagavató
- ballagási ünnepség
- tanévzáró ünnepség
Iskolai megemlékezések
- Aradi vértanúk emléknapja (október 6.)
- Október 23. nemzeti ünnep
- Kommunista diktatúrák áldozatainak emléknapja (február 25.)
- Március 15. nemzeti ünnep
- Holokauszt áldozatainak emléknapja (április 15.)
- Nemzeti összetartozás napja (június 4.)
Hagyományos rendezvények
- Vásárhelyi Pál-diáknapok
- szakestek
- kollégiumi gólyabál
- kollégiumi hét
Az iskolai ünnepségek, megemlékezések, rendezvények időpontját a tanév rendje alapján az iskola és a kollégium éves munkaterve határozza meg. A rendezvények szervezésével, az ünnepi műsor összeállításával és lebonyolításával kapcsolatos feladatokat a felelősök megnevezésével a munkaterv határozza meg.
A vendégek meghívásáról – a nevelőtestület és a diákönkormányzat javaslata alapján – az igazgató dönt.
Az ünnepélyekhez forgatókönyv készül, amelyből az osztályfőnökök is tájékozódhatnak. Az osztályfőnökök az ünnepélyeket megelőzően osztályaikkal ismertetik az ünnepéllyel kapcsolatos legfontosabb tudnivalókat és felhívják a tanulók figyelmét az ünnepi öltözékben való megjelenés kötelezettségére.
A szervezeti és működési szabályzat elfogadásakor és módosításakor az ünnepélyek, megemlékezések rendje és a hagyományok ápolásával kapcsolatos feladatok kérdésében az iskolai és kollégiumi diákönkormányzatot véleményezési jog illeti meg.
10. A TAGINTÉZMÉNYI VÉDŐ, ÓVÓ ELŐÍRÁSOK
10.1. Védő, óvó előírások, amelyeket a tanulóknak a tagintézményben való tartózkodás során meg kell tartaniuk
Az iskola minden tanulója számára biztosítja a biztonságos körülmények között és egészséges környezetben történő oktatást, a tanulmányi rend, a pihenőidő, szabadidő, testmozgás, sportolási-, étkezési lehetőség beiktatásával történő, a tanuló életkorának és fejlettségének megfelelő kialakítását.
Védelmet biztosít számára a fizikai és lelki erőszakkal szemben. A tanárok és a tanulók együttesen felelősek az egészség megőrzéséért és a biztonságos munkavégzést előíró rendelkezések betartásáért. A tanulók egészségének megőrzésével és az egészséges iskolai környezet kialakításával kapcsolatos feladatok végrehajtásában részt vesz az iskolaorvos és a védőnő.
A nemdohányzók védelméről és a dohánytermékek fogyasztásának, forgalmazásának egyes szabályairól szóló törvény értelmében az intézmény teljes területén tilos a dohányzás.
Dohányzásnak minősül az elektromos cigaretta használata is.
A tanulókkal az egészségük és testi épségük védelmére vonatkozó előírásokat, a foglalkozásokkal együtt járó veszélyforrásokat, a tilos és az elvárható magatartásformát a szorgalmi idő megkezdésekor, valamint szükség szerint a tanórai, tanórán kívüli foglalkozás során, iskolai rendezvény előtt életkoruknak és fejlettségi szintjüknek megfelelően ismertetni kell. Az ismertetés a szorgalmi idő megkezdésekor, valamint iskolai rendezvény előtt az osztályfőnök, tanórai és tanórán kívüli foglalkozáson a foglalkozást tartó pedagógus kötelessége. Az ismertetés tényét és tartalmát dokumentálni kell.
Az iskolába csak az előírásoknak megfelelő eszközök és felszerelések vihetők be. A pedagógus – az iskola szervezeti és működési szabályzatában, házirendjében meghatározott védő, óvó előírások figyelembevételével – viheti be az iskolai foglalkozásokra az általa készített, használt pedagógiai eszközöket.
A tanuló az iskolában számítógépet és a nevelő-oktató munkához szükséges egyéb eszközt, berendezést csak a szaktanár felügyeletével használhat. A szaktanár felügyelete mellett sem használható azonban olyan eszköz, berendezés, amelyet jogszabály vagy az eszköz, berendezés használati utasítása veszélyesnek minősít.
Tanórán és tanórán kívüli foglalkozáson a foglalkozást tartó pedagógus, óraközi szünetekben és iskolai rendezvényeken a tanulók felügyeletét ellátó pedagógus felelős a tűz- és balesetvédelmi előírások betartatásáért.
A szakképző évfolyamok gyakorlati oktatására ettől eltérő szabályok vonatkoznak, amit a tagintézmény munka- és tűzvédelmi szabályzata tartalmaz. A tanulót a gyakorlati oktatáshoz kapcsolódó munkavédelmi oktatásban kell részesíteni. A tanuló köteles a fenti szabályzatban előírt védőeszközt, védőfelszerelést használni, a gyakorlati foglalkozáson tiszta munkaruhában és a munkavégzésre alkalmas állapotban megjelenni. A tanuló a gyakorlati képzés keretében csak a gyakorlati képzés szakképzési kerettantervében meghatározott feladat ellátására kötelezhető, és csak egészséges, biztonságos körülmények között foglalkoztatható.
A tanuló köteles megtartani a fegyelmet, a rendet és a tisztaságot.
A tanulók csak olyan felszerelésekkel, eszközökkel végezhetnek munkát (laboratóriumban, testnevelési órán, szaktanteremben stb.), amelyek a biztonsági előírásoknak minden tekintetben megfelelnek.
A tanulók csak folyamatos felügyelet mellett végezhetnek munkát.
A tanulók nem viselhetnek a foglalkozás alatt olyan ruházatot, gyűrűt, karkötőt, nyakláncot stb., amely baleseti veszélyforrás lehet.
A tanulók az iskola épületét tanítási időben csak szervezett formában, tanár vezetésével hagyhatják el. Az iskolán kívül szervezett foglalkozásokról a szülőt előzetesen tájékoztatni kell, és a tanuló felügyeletéről az oda- és visszajutás közben és a foglalkozáson is az iskola gondoskodik.
Baleset esetén mindenki köteles a tőle elvárható módon elsősegélyt nyújtani és a sérültek további ellátását elősegíteni, az ehhez szükséges elsősegélynyújtó ládák laboratóriumokban, az elsősegélynyújtó helyen, az orvosi rendelőben és a titkárságon vannak elhelyezve.
A tanulóbalesetek bejelentése tanulóink és a pedagógusok számára kötelező. Az a pedagógus, aki nem jelenti az óráján történt balesetet, mulasztást követ el. A balesetek jegyzőkönyvezését, nyilvántartását az igazgató által megbízott munkavédelmi felelős végzi. A baleseteket az oktatásért felelős miniszter által vezetett, elektronikus jegyzőkönyvvezető rendszer segítségével kell nyilvántartani, vagy ha erre rendkívüli esemény miatt átmenetileg nincs lehetőség, az eseményről jegyzőkönyvet kell felvenni.
Az itt nem szabályozott esetekben a munkavédelmi és tűzvédelmi szabályzat előírásai érvényesek.
A munkavédelemmel kapcsolatos részletes szabályokat az iskola Munkavédelmi Szabályzata tartalmazza.
Az iskolával tanulói jogviszonyban lévők 18 éves koruk eléréséig az állam által kötött biztosítás alapján rendelkeznek tanulóbiztosítással.
10.2. A rendszeres egészségügyi felügyelet és ellátás rendje
Az iskolaorvosi felügyelet és ellátás éves rendjét az igazgató az iskolaorvossal és a védőnővel egyezteti. Az együttműködés előkészítése és lebonyolítása az intézményben ifjúságvédelmi feladatokat ellátó személy közreműködésével történik.
A tanköteles tanulók évenként egy alkalommal külön beosztás szerint fogászati és általános szűrővizsgálaton vesznek részt. Ennek időpontjáról a tanulókat és a szülőket az osztályfőnök értesíti. A vizsgálatokon való részvétel kötelező. A hiányzók egyénileg kötelesek a pótlásról gondoskodni.
Az iskolaorvos minden gyakorlati oktatásban részesülő tanulóra vonatkozóan biztosítja a rendszeres orvosi vizsgálatot.
10.3. Rendkívüli esemény esetén szükséges teendők
Az intézkedések azokra az eseményekre vonatkoznak, amelyek természeti, technikai, társadalmi, egészségügyi eredetűek, vagy egyéb más események, ha azok várható, vagy valós következményeire nézve rendkívülinek tekinthetők.
Ilyen esetekben az igazgató, vagy az ügyeletes vezető intézkedései arra irányulnak, hogy a tanulók és az alkalmazottak testi épsége, illetve az iskola épülete, az épületben és környezetében lévő vagyontárgyak védelme a lehetőségekhez képest a legnagyobb mértékben biztosítva legyen. Az ilyen típusú rendkívüli események körébe tartozik a bombariadó is. Az iskolai tanműhelyben ezt az intézkedési kötelezettséget a szakmai igazgatóhelyettes, illetve távollétében az SZMSZ-ben meghatározott felelős személy látja el.
Az esemény bekövetkezésekor–amennyiben annak jellege indokolja–, az első feladat az iskola kiürítése, amelyet az igazgató, vagy az ügyeletes vezető rendelhet el. A kiürítésről szóban, az iskolarádión keresztül, a csengő szaggatott jelzéséből értesülnek az alkalmazottak és a tanulók. A kiürítés alatt az osztályok azonnali, rendezett elvonulását az órát tartó tanárok felügyelik, a náluk lévő iskolai dokumentumok mentésével együtt. A kiürítést, a tűzriadó esetére minden helyiségben kifüggesztett elvonulási útvonalon kell végrehajtani. A kiürítés után az épületbe semmilyen indokkal nem lehet visszatérni. A kiürítés kezdetén és az épületből való kiérkezéskor létszámellenőrzést kell tartani. A kiürítéssel párhuzamosan az iskola igazgatója, vagy ügyeletes vezetője szükség esetén értesíti az illetékes hatóságot és az iskola fenntartóját.
Bombariadó esetén, amennyiben az telefonon érkezik az ügyeletes vezető a bejelentés valóságtartalmának vizsgálata nélkül köteles elrendelni a bombariadót. A bombariadóról a rendőrséget kell értesíteni. Engedélyük nélkül az épületbe visszatérni nem lehet.
A kiesett tanítási órák pótlására az általános szabály az, hogy a kiürítés időpontjától számított három óra múlva a megszakított órával folytatódik a tanítás. Amennyiben valamilyen nyomós ok miatt az általános szabály nem alkalmazható, akkor az igazgató intézkedik a pótlás módjáról.
11. A PEDAGÓGIAI MUNKA BELSŐ ELLENŐRZÉSÉNEK RENDJE
A pedagógiai munka belső ellenőrzésének célja a tagintézményben folyó nevelő-oktató munka átfogó ellenőrzése, az esetlegesen felmerülő hibák észlelése és korrigálása, a munka hatékonyságának emelése. A folyamatos ellenőrzés megszervezéséért, s hatékony működtetéséért a tagintézmény vezetője felelős.
A pedagógiai munka belső ellenőrzését a tagintézmény éves munkatervében meghatározott ellenőrzési terv szerint az igazgató és helyettesei végzik, a szakmai munkaközösségek vezetői segítik.
A pedagógiai munka belső ellenőrzésének az intézményben alkalmazott módszerei:
- Az oktató-nevelő munka gyakorlatának ellenőrzése (óralátogatások),
- Az oktató-nevelő munka írásos dokumentumainak ellenőrzése törzskönyvek, bizonyítványok, jegyzőkönyvek (tanmenet, elektronikus napló, kollégiumi naplók adminisztrációja, az értékelés folyamatosságának ellenőrzése),
- A leltári felelősség vizsgálata (vagyonvédelmi szempont, értékmegőrzés),
- A pedagógiai munka szakszerűségének a vizsgálata.
A belső ellenőrzés során feltárt hiányosságok megszüntetésére az igazgató haladéktalanul megteszi a szükséges intézkedéseket.
12. A TANULÓVAL SZEMBEN LEFOLYTATÁSRA KERÜLŐ FEGYELMI ELJÁRÁS RÉSZLETES SZABÁLYAI
12.1. Az egyeztető és fegyelmi eljárás részletes szabályai
Az alább leírtak a Nemzeti köznevelésről szóló 2011. évi CXC. törvény 58. és 59. §-ai és a 20/2012. (VIII. 31.) EMMI rendelet 53-60. §-ai alapján készültek.
A fegyelmi eljárás részletes szabályai:
Ha a tanuló a kötelességeit vétkesen és súlyosan megszegi, fegyelmi eljárás alapján, írásbeli határozattal fegyelmi büntetésben részesíthető. A nevelési-oktatási intézményben folytatott tanulói fegyelmi eljárás és a fegyelmi tárgyalás pedagógiai célokat szolgál.
Fegyelmi eljárást kezdeményezhet(nek):
- az igazgató
- az igazgatóhelyettes(ek)
- az osztályfőnök az osztálya tanulója ellen
- a szaktanár
- a szakoktató
- gyakorlati képzőhely oktatója és vezetője
Amennyiben a fegyelmi eljárást nem az osztályfőnök kezdeményezte, a fegyelmi eljárás kezdeményezője köteles arról az osztályfőnököt haladéktalanul értesíteni.
Az elsőfokú fegyelmi jogkör gyakorlója a nevelőtestület, melynek nevében az igazgató jár el.
A fegyelmi eljárás megindítása és lefolytatása kötelező, ha a tanuló maga ellen kéri. Kiskorútanuló esetén e jogot a szülő gyakorolja.
A fegyelmi eljárás megindításáról a tanulót, a kiskorú tanuló szülőjét, a gyakorlati képzés során elkövetett fegyelmi vétség esetén – ha a fegyelmi vétséggel érintett gyakorlati képzés folytatója nem az iskola – a gyakorlati képzés folytatóját (a továbbiakban: gazdálkodó szervezet), tanulószerződés esetén a területileg illetékes gazdasági kamarát
értesíteni kell a tanuló terhére rótt kötelességszegés megjelölésével. Az értesítésben fel kell tüntetni a fegyelmi tárgyalás időpontját és helyét, azzal a tájékoztatással, hogy a tárgyalást akkor is meg lehet tartani, ha a gazdálkodó szervezet vagy a területileg illetékes gazdasági kamara képviselője szabályszerű értesítés ellenére, valamint a tanuló, a szülő ismételt szabályszerű meghívás ellenére nem jelenik meg. Az értesítést oly módon kell kiküldeni, hogy azt a tanuló, a szülő külön-külön a tárgyalás előtt legalább nyolc nappal megkapja.
A tanulóval szemben ugyanazért a kötelességszegésért csak egy fegyelmi büntetés állapítható meg. Ha a kötelességszegés miatt az iskolában és a kollégiumban is helye lenne fegyelmi büntetés megállapításának, a nevelési-oktatási intézmények eltérő megállapodásának hiányában a fegyelmi büntetést abban a nevelési-oktatási intézményben lehet megállapítani, amelyikben az eljárás előbb indult.
A gyakorlati képzés keretében elkövetett kötelességszegésért a fegyelmi eljárást az iskolában kell lefolytatni.
A fegyelmi eljárást – a megindításától számított harminc napon belül – egy tárgyaláson be kell fejezni.
A fegyelmi eljárás során a tanulót meg kell hallgatni, és biztosítani kell, hogy álláspontját, védekezését előadja. Ha a meghallgatáskor a tanuló vitatja a terhére rótt kötelességszegést, vagy a tényállás tisztázása egyébként indokolja, tárgyalást kell tartani. A tárgyalásra a tanulót és a kiskorú tanuló szülőjét meg kell hívni. Kiskorú tanuló esetén a fegyelmi eljárásba a szülőt minden esetben be kell vonni. A fegyelmi eljárásban a tanulót és a szülőt meghatalmazott is képviselheti.
A fegyelmi tárgyalás megkezdésekor a tanulót figyelmeztetni kell jogaira, ezt követően ismertetni kell a terhére rótt kötelességszegést, valamint a rendelkezésre álló bizonyítékokat.
Az eljárás során lehetőséget kell biztosítani arra, hogy a tanuló, a szülő, továbbá a gazdálkodó szervezetet érintő kérdésekben a gazdálkodó szervezet képviselője az üggyel kapcsolatban tájékozódhasson, véleményt nyilváníthasson, és bizonyítási indítvánnyal élhessen.
- A fegyelmi tárgyalást akkor is meg lehet tartani, ha a tanuló, illetve a szülő, vagy a megbízott ismételt szabályszerű értesítés ellenére sem jelenik meg. Nem tanköteles korúnál megjelenés nélkül is lefolytatható a fegyelmi eljárás.
A köznevelési törvény szerint az elsőfokú fegyelmi jogkör gyakorlója a tantestület. E jogának gyakorlását átengedheti egy, a tagjaiból álló bizottságnak is.
Iskolánkban a fegyelmi eljárás lefolytatására és a fegyelmi büntetés kiszabására egyszerűbb esetekben a nevelőtestület megbízásából a Fegyelmi Bizottság jogosult.
A Fegyelmi Bizottság tagjai:
- a fegyelmi bizottság elnöke
- szakterületileg illetékes igazgatóhelyettes
- a tanuló osztályfőnöke
- a diákönkormányzat képviselője
- meghívott tagként jelen lehet a diák szülője, vagy képviselője.
Abban az esetben, ha a tantestület úgy dönt, hogy nem bízza meg a Fegyelmi Bizottságot, hanem önmaga kívánja lebonyolítani a fegyelmi eljárást, akkor a nevelőtestületi fegyelmi tárgyaláson részt vevők köre:
- igazgató;
- igazgatóhelyettesek;
- osztályfőnök;
- az osztályban tanító valamennyi tanár, beleértve a szakoktatókat is;
- a Diáktanács és az ODB képviselője (véleménynyilvánítás erejéig);
- az SZMK vezetője;
- a szülő, gondviselő vagy törvényes képviselő, illetve megbízottja;
- az eljárás alá vont tanuló
- szükség esetén egyéb személyek (pl.: tanúk), vagy gyakorlóhely képviselője;
- tanulószerződés esetén a területi gazdasági kamara képviselője;
- Nem vehet részt a döntés meghozatalában az a pedagógus, akit a tanuló becsületében sértett meg, vagy egyéb összeférhetetlenségi ok merül fel vele kapcsolatban.
A tárgyalásról és a bizonyítási eljárásról jegyzőkönyvet kell készíteni, amelyben fel kell tüntetni a tárgyalás helyét és idejét, a tárgyaláson hivatalos minőségben résztvevők nevét, az elhangzott nyilatkozatok főbb megállapításait. Szó szerint kell rögzíteni az elhangzottakat, ha a tárgyalás vezetője szerint ez indokolt, valamint ha azt a tanuló, a szülő kéri. A fegyelmi jogkör gyakorlója köteles a határozathozatalhoz szükséges tényállást tisztázni. Ha ehhez a rendelkezésre álló adatok nem elegendők, hivatalból vagy kérelemre bizonyítási eljárást folytat le. Bizonyítási eszközök a tanuló és a szülő nyilatkozata, az irat, a tanúvallomás, a szemle és a szakértői vélemény. A fegyelmi eljárás során törekedni kell minden olyan körülmény feltárására, amely a kötelességszegés elbírálásánál, a fegyelmi büntetés meghozatalánál a tanuló ellen vagy a tanuló mellett szól.
A fegyelmi büntetés megállapításánál a tanuló életkorát, értelmi fejlettségét, az elkövetett cselekmény súlyát figyelembe kell venni. A fegyelmi büntetést a nevelőtestület hozza. Az iskolai, kollégiumi diákönkormányzat véleményét a fegyelmi eljárás során be kell szerezni.
A fegyelmi határozatot a fegyelmi tárgyaláson szóban ki kell hirdetni. A kihirdetéskor ismertetni kell a határozat rendelkező részét és rövid indokolását. Ha az ügy bonyolultsága vagy más fontos ok szükségessé teszi, a határozat szóbeli kihirdetését az elsőfokú fegyelmi jogkör gyakorlója legfeljebb nyolc nappal elhalaszthatja.
A fegyelmi eljárást határozattal meg kell szüntetni, ha
- a) a tanuló nem követett el kötelességszegést,
- b) a kötelességszegés nem indokolja a fegyelmi büntetés kiszabását,
- c) a kötelességszegés elkövetésétől számított három hónapnál hosszabb idő telt el,
- d) a kötelességszegés ténye nem bizonyítható, vagy
- e) nem bizonyítható, hogy a kötelességszegést a tanuló követte el.
A fegyelmi büntetés lehet
- a) megrovás,
- b) szigorú megrovás,
- c) meghatározott kedvezmények, juttatások csökkentése, megvonása,
- d) áthelyezés másik osztályba, tanulócsoportba vagy iskolába,
- e) eltiltás az adott iskolában a tanév folytatásától,
- f) kizárás az iskolából.
- Szünetel a tanulói jogviszonya annak a tanulónak, akit fegyelmi határozattal az adott iskolából a tanév folytatásától eltiltottak.
- A tanulót indokolt esetben a fegyelmi eljárás tartamára az oktatási intézmény látogatásától el lehet tiltani.
A tanköteles tanulók esetén elsőrendű érdek, hogy teljesítsék tankötelezettségüket, ezért tanköteles tanulóval szemben az „eltiltás az adott iskolában a tanév folytatásától” és a „kizárás az iskolából” fegyelmi büntetés rendkívüli vagy ismétlődő fegyelmi vétség esetén alkalmazható. Ekkor a szülő köteles új iskolát keresni a tanulónak. Abban az esetben, ha a tanuló más iskolában történő elhelyezése a szülő kezdeményezésére tizenöt napon belül nem oldódik meg, a kormányhivatal hét napon belül köteles másik iskolát, kollégiumot kijelölni számára.
Az „áthelyezés másik osztályba, tanulócsoportba vagy iskolába” fegyelmi büntetés tanköteles tanulóval szemben csak akkor alkalmazható, ha az iskola igazgatója a tanuló átvételéről egy másik iskola igazgatójával megállapodott.
A „meghatározott kedvezmények, juttatások csökkentése, illetőleg megvonása” fegyelmi büntetés szociális kedvezményekre és juttatásokra nem vonatkoztatható.
Eltiltás az adott iskolában a tanév folytatásától fegyelmi büntetés nem szabható ki, ha a tanév végi osztályzatokat megállapították. Ez a rendelkezés nem alkalmazható, ha a tanuló a nyári gyakorlat teljesítése során követ el fegyelmi büntetéssel sújtható kötelességszegő magatartást.
Ha az eltiltás a tanév folytatásától, kizárás az iskolából fegyelmi büntetést a bíróság a tanuló javára megváltoztatja, a tanuló osztályzatait meg kell állapítani, ha ez nem lehetséges, lehetővé kell tenni, hogy a tanuló – választása szerint az iskolában vagy a független vizsgabizottság előtt – osztályozó vizsgát tegyen.
Ha a kizárás az iskolából fegyelmi büntetést megállapító határozat az iskola tizedik évfolyamának, a középiskola utolsó évfolyamának vagy a szakiskola utolsó szakképzési évfolyamának sikeres elvégzése után válik végrehajthatóvá, a tanuló nem bocsátható érettségi vagy szakmai vizsgára. A tanuló a megkezdett vizsgát nem fejezheti be addig az
időpontig, ameddig a kizárás fegyelmi büntetés hatálya alatt áll.
A tanuló – a megrovás és a szigorú megrovás kivételével – a fegyelmi határozatban foglaltak szerint a fegyelmi büntetés hatálya alatt áll. A fegyelmi büntetés hatálya nem lehet hosszabb
- a) meghatározott kedvezmények, juttatások csökkentése vagy megvonása fegyelmi büntetés esetén hat hónapnál,
- b) áthelyezés másik osztályba, tanulócsoportba vagy iskolába, eltiltás az adott iskolában a tanév folytatásától és kizárás az iskolából fegyelmi büntetések esetén tizenkét hónapnál.
A fegyelmi jogkör gyakorlója a büntetés végrehajtását a tanuló különös méltánylást érdemlő körülményeire és az elkövetett cselekmény súlyára tekintettel legfeljebb hat hónap időtartamra felfüggesztheti.
A fegyelmi határozatot a kihirdetést követő hét napon belül írásban meg kell küldeni az ügyben érintett feleknek, kiskorú fél esetén a szülőjének, ha a gazdálkodó szervezet képviselője az eljárásban részt vett, a gazdálkodó szervezetnek.
Megrovás és szigorú megrovás fegyelmi büntetés esetén a határozatot nem kell írásban megküldeni, ha a fegyelmi büntetést a tanuló – kiskorú tanuló esetén a szülő is – tudomásul vette, a határozat megküldését nem kéri, és eljárást megindító kérelmi jogáról lemondott.
A fegyelmi határozat rendelkező része tartalmazza a határozatot hozó szerv megjelölését, a határozat számát és tárgyát, a tanuló személyi adatait, a fegyelmi büntetést, a büntetés időtartamát, a felfüggesztését és az eljárást megindító kérelmi jogra való utalást.
A fegyelmi határozat indoklása tartalmazza a kötelességszegés rövid leírását, a tényállás megállapításának alapjául szolgáló bizonyítékok ismertetését, a rendelkező részben foglalt döntés indokát, elutasított bizonyítási indítvány esetén az elutasítás okát.
A fegyelmi határozat záró része tartalmazza a határozat meghozatalának helyét és idejét, a határozatot hozó aláírását és a hivatali beosztásának megjelölését. Ha első fokon a nevelőtestület jár el, a határozatot a nevelőtestület nevében az írja alá, aki a tárgyalást vezette, továbbá a nevelőtestület egy kijelölt, a tárgyaláson végig jelen lévő tagja.
Az elsőfokú határozat ellen a tanuló, kiskorú tanuló esetén pedig a szülő is nyújthat be fellebbezést. A fellebbezést a határozat kézhezvételétõl számított tizenöt napon belül kell az elsőfokú fegyelmi jogkör gyakorlójához benyújtani.
A fegyelmi büntetést megállapító határozat ellen benyújtott kérelmet az elsőfokú fegyelmi jogkör gyakorlója a kérelem beérkezésétől számított nyolc napon belül köteles továbbítani a másodfokú fegyelmi jogkör gyakorlójához. A felterjesztéssel együtt az ügy valamennyi iratát továbbítani kell, az elsőfokú fegyelmi jogkör gyakorlójának az ügyre vonatkozó véleményével ellátva.
(1) A fegyelmi ügy elintézésében és a határozat meghozatalában nem vehet részt a tanulónak a Ptk. 685. § b) pontja szerinti közeli hozzátartozója, továbbá az, akit a tanuló által elkövetett kötelességszegés érintett.
(2) A másodfokú fegyelmi határozat meghozatalában nem vehet részt az (1) bekezdésben meghatározottakon túl az sem, aki az elsőfokú fegyelmi határozat meghozatalában részt vett, továbbá az, aki az ügyben tanúvallomást tett vagy szakértőként eljárt.
Akivel szemben kizárási ok áll fenn, köteles azt bejelenteni. A kizárási okot a tanuló és kiskorú tanuló esetén a szülő is bejelentheti. A nevelőtestület tagja ellen bejelentett kizárási ok esetén az iskola, a kollégium igazgatója, vezetője, egyéb esetekben a másodfokú fegyelmi jogkör gyakorlójának munkáltatója megállapítja az (1)–(2) bekezdésben meghatározott kizárási ok fennállását.
Az egyeztető eljárás részletes iskolai szabályai az alábbiak:
A fegyelmi eljárást egyeztető eljárás (a továbbiakban: egyeztető eljárás) előzheti meg, amelynek célja a kötelességszegéshez elvezető események feldolgozása, értékelése, ennek alapján a kötelességszegéssel gyanúsított és a sérelmet elszenvedő közötti megállapodás létrehozása a sérelem orvoslása érdekében.
Egyeztető eljárás lefolytatására akkor van lehetőség, ha azzal a sérelmet elszenvedő fél, kiskorú sérelmet elszenvedő fél esetén a szülő, valamint a kötelességszegéssel gyanúsított tanuló, kiskorú kötelességszegéssel gyanúsított tanuló esetén a szülő egyetért. A fegyelmi eljárás megindításáról szóló értesítésben a kötelességszegéssel gyanúsított tanuló, ha a kötelességszegéssel gyanúsított tanuló kiskorú, a szülője figyelmét fel kell hívni az egyeztető eljárás igénybevételének lehetőségére. A tanuló, kiskorú tanuló esetén a szülő az értesítés kézhezvételétől számított öt tanítási napon belül írásban jelentheti be, ha kéri az egyeztető eljárás lefolytatását. A fegyelmi eljárást folytatni kell, ha az egyeztető eljárás lefolytatását nem kérik, továbbá ha a bejelentés iskolába, kollégiumba történő megérkezésétől számított tizenöt napon belül az egyeztető eljárás nem vezetett eredményre.
Harmadszori kötelességszegés esetén a fegyelmi jogkör gyakorlója az egyeztető eljárás alkalmazását elutasíthatja.
Ha a kötelességszegéssel gyanúsított tanuló és a sérelmet elszenvedő fél az egyeztető eljárásban írásban megállapodott a sérelem orvoslásáról, bármelyik fél kezdeményezésére az írásbeli megállapodás mellékelésével a fegyelmi eljárást a sérelem orvoslásához szükséges időre, de legfeljebb három hónapra fel kell függeszteni. Ha a felfüggesztés ideje alatt a sérelmet elszenvedő fél, kiskorú sérelmet elszenvedő fél esetén a szülő nem kérte a fegyelmi eljárás folytatását, a fegyelmi eljárást meg kell szüntetni. Ha a sérelem orvoslásáról kötött írásbeli megállapodásban a felek kikötik, az egyeztető eljárás megállapításait és a megállapodásban foglaltakat a kötelességszegő tanuló osztályközösségében meg lehet vitatni, továbbá az írásbeli megállapodásban meghatározott körben nyilvánosságra lehet hozni.
Az egyeztető eljárás lefolytatásáért a fegyelmi jogkör gyakorlója felel, a technikai feltételek biztosítása (így különösen megfelelő terem rendelkezésre bocsátása, egyeztető felkérése, értesítő levél kiküldése) a nevelési-oktatási intézmény feladata.
Az egyeztető eljárást olyan nagykorú személy vezetheti, akit mind a sérelmet elszenvedő fél, mind a kötelességszegő tanuló elfogad. Az oktatásért felelős miniszter felügyelete alatt működő intézményben működő oktatásügyi közvetítői szolgálat közvetítője felkérhető az egyeztetés levezetésére.
Nevelőtestületi fegyelmi eljárást kell indítani az alábbi esetekben:
- 10 órát meghaladó igazolatlan hiányzás esetén
- közveszéllyel való fenyegetés esetén
- az igazgató által kiszabott fegyelmező határozat után elkövetett vétségekért
- az igazgató hatáskörét meghaladó mértékű súlyos fegyelemsértés esetén (az igazgató mérlegelése alapján)
Ha a tanuló tanulmányi kötelezettségeinek teljesítésével összefüggésben a nevelési-oktatási tagintézménynek vagy a gyakorlati képzés szervezőjének jogellenesen kárt okoz, a Ptk. szabályai szerint kell helytállnia. Gondatlan károkozás esetén az elkövetéskor érvényes legkisebb munkabér egy havi összegének ötven százalékát, szándékos károkozás esetén legfeljebb öt havi összegét érheti el a kártérítés mértéke.
13. A TAGINTÉZMÉNYI ADMINISZTRÁCIÓ
Tagintézményi szinten az alábbi elektronikusan előállított dokumentumok használatosak.
- A tagintézményben elektronikus úton előállított papíralapú nyomtatványok
- a tanulóbalesetek elektronikus úton történő bejelentése
- a KIR rendszerből kinyomtatandó dokumentumok
- az elektronikus napló
- Elektronikus úton előállított, hitelesített és tárolt dokumentumok
13.1. Az elektronikus úton előállított papíralapú nyomtatványok hitelesítésének rendje
Az elektronikus úton előállított papíralapú nyomtatványt – az igazgató utasítása szerinti gyakorisággal – papíralapon is hozzáférhetővé kell tenni, azaz ki kell nyomtatni.
A papíralapú nyomtatványt kinyomtatását követően:
- el kell látni az igazgató eredeti aláírásával és a tagintézmény bélyegzőjével,
- a vonatkozó jogszabályi rendelkezés szerint meghatározott ideig az irattárazási szabályzat alapján irattári dokumentumként kell őrizni.
A papíralapú irattárazás tekintetében a személyiségi, adatvédelmi és biztonságvédelmi követelmények megtartásáért a igazgató felel, valamint a hitelesítésről a igazgatónek kell gondoskodnia.
A tanulóbalesetek elektronikus úton kitöltött bejelentőlapja papíralapú nyomtatvány változatának hitelesítésére és tárolására is a fent leírt eljárásrend vonatkozik.
A KIR rendszerből kinyomtatandó dokumentumok hitelesítése
A szükség esetén kinyomtatott elektronikus okiratnak minősülő dokumentumok hitelesítési rendje:
- El kell helyezni a papír alapú dokumentumon a hitelesítési záradékot, amely tartalmazza a hitelesítés időpontját, a hitelesítő aláírását és a tagintézmény hivatalos körbélyegző lenyomatát és „elektronikus nyomtatvány” felirattal kell ellátni.
- A füzet jelleggel összetűzött, kapcsozott dokumentumok esetén a füzet külső lapján, vagy annak belső oldalán kell elhelyezni a hitelesítési záradékot, ahol fel kell tüntetni azt is, hogy a dokumentum hány lapból, illetve oldalból áll. Ez esetben a hitelesítés szövege:
Hitelesítési záradék
- az iraton fel kell tüntetni a dokumentum eredeti adathordozójára való utalást: „elektronikus nyomtatvány”,
- az elektronikus és a nyomtatott (hitelesített) kiállítás dátumát.
Ez a dokumentum ....... folyamatosan sorszámozott oldalból/lapból áll.
Kelt: ................................................
PH
..........................................
hitelesítő
Az elektronikus napló hitelesítésének rendje:
Az adatok tárolása a napló használata során átmenetileg az iskola szerverén történik, a frissítés a biztonsági előírásoknak megfelelő gyakorisággal zajlik. A digitális napló elektronikus úton tárolja a tanulók adatait, a foglalkozások tananyagát, a hiányzókat, valamint a tanulókkal kapcsolatos intézkedéseket, a szülők értesítését és egyéb, a tanárok munkáját segítő információkat. A tárolt adatok közül:
- Havi gyakorisággal ki kell nyomtatni a pedagógusok által az adott hónapban megtartott órák, helyettesítések, stb. számáról készített kimutatást, azt az igazgató, vagy az igazgatóhelyettes aláírja, a tagintézmény körbélyegzőjével lepecsételi. A továbbiakban a dokumentumot az iratkezelési szabályoknak megfelelően kell tárolni
- A tanuló félévi osztályzatairól az iskola köteles papíralapú értesítőt küldeni az iskola körbélyegzőjével és az osztályfőnök aláírásával ellátva.
- Féléves gyakorisággal kell kinyomtatni a tanulók igazolt és igazolatlan óráit, a tanulói záradékokat. Ezt az igazgató, vagy az igazgatóhelyettes aláírja, a tagintézmény körbélyegzőjével lepecsételi. A továbbiakban az iratkezelési szabályoknak megfelelően kell tárolni
- A tanév végén a digitális napló által generált anyakönyvből papír alapú törzskönyvet kell kiállítani (ennek adattartalmát és formáját jogszabály határozza meg), ami a megjelölt személyek aláírásával és a tagintézmény kör alakú pecsétjével ellátva válik hitelessé. A továbbiakban az iratkezelési szabályoknak megfelelően kell tárolni.
- Eseti gyakorisággal kell kinyomtatni a tanuló által elért eredményeket, az igazolt és igazolatlan órák számát, a záradékokat tartalmazó iratot pl. kollégiumváltás vagy a tanulói jogviszony megszűnésének eseteiben.
- Tanév végén a végleges osztálynapló fájlokat külső adathordozóra kell menteni, az adathordozót az Iratkezelési szabályzatban rögzítettek szerint archiválni szükséges.
13.2. Az elektronikus úton előállított, hitelesített és tárolt dokumentumok kezelési rendje
A Közoktatási Információs Rendszerben (KIR) elektronikusan előállított, hitelesített és tárolt dokumentumokon elektronikus aláírást (amennyiben van a tagintézményben erre lehetőség) kizárólag a tagintézmény igazgatója alkalmazhat.
A KIR eléréséhez felhasználói nevek, szükséges jelszavak megadása, a telephely szintű jogok beállításai a igazgatói mesterjelszó kezelő rendszerben történik.
A KIR egyes alrendszereihez való hozzáférés egyedi felhasználói névvel és az ehhez tartozó, kizárólag a felhasználó által ismert jelszóval történik. Több felhasználóra azonos felhasználónév nem engedélyezhető. A felhasználónevet, a hozzátartozó jelszót lezárt borítékban az iskolatitkár őrzi. A mások által megismert jelszót azonnal le kell cserélni.
A belépéseket a KIR naplózza. Jogosulatlan –más adataival való – hozzáférés esetén az okozott kárért a igazgató által kezdeményezett vizsgálat eredménye alapján a kárt okozó személyesen felel.
Elektronikus úton történő digitális aláírást kizárólagosan a igazgató jogosult használni, ennek használatáért kizárólagos felelősséggel tartozik.
A szakmai vizsga dokumentumait a központi nyilvántartás részére a igazgató elektronikus úton digitális aláírással hitelesíti.
14. A tagintézményi alapdokumentumokról való tájékozódás rendje
A tagintézményi dokumentumok nyilvánosak, azt minden érintett (tanuló, szülő, valamint az iskola alkalmazottai) megismerheti. Valamennyi dokumentum hozzáférhető az iskola honlapján, a „Iskolai dokumentumok” menü pont alatt.
A Pedagógiai Program, a Házirend és az Szervezeti és Működési Szabályzat egy-egy nyomtatott példánya megtalálható a fenntartónál, az iskola titkárságán és az iskola könyvtárában, ahol a nyitvatartás ideje alatt minden érdeklődő helyben tanulmányozhatja a dokumentumokat.
Valamennyi dokumentummal kapcsolatban az érdeklődők felvilágosítást kérhetnek az iskola igazgatójától és a közismereti igazgatóhelyettestől, előzetesen egyeztetett időpontban.
15. EGYÉB SZABÁLYOZÁSOK
15.1. A tanuló által készített dolgok tulajdonjoga
Az iskolai foglalkozás keretében a tanuló által készített dolgok tulajdonjoga a tanulót illeti meg, ha a dolgot az általa hozott anyagból készíti el. Ez esetben a tanuló tulajdonjogát – írásos megállapodás alapján – átruházhatja az iskolára. A tanulói jogviszonyból eredő kötelezettség teljesítése során a tanuló által iskolai anyagból készített dolgok tulajdonjoga az iskolát illeti meg. A kiskorú tanuló szülője – a 14. életévét betöltött tanuló esetén a tanulóval egyetértésben – megállapodhat az igazgatóvel abban, hogy a tanuló az általa készített dolog tulajdonjogát a tagintézménytől adásvétel útján megszerzi. Ez esetben a vételárat az anyagköltség és a befektetett munka arányában kell megállapítani.
15.2. Pedagógusok tankönyvekkel, informatikai eszközökkel való ellátása
A pedagógusok a munkájukhoz szükséges tankönyveket, tanári segédkönyveket a munkaközösség-vezetőn keresztül igénylik. Az igényeket a tankönyvfelelősök gyűjtik össze és a kiadványokat ők rendelik meg. A pedagógusok könyvtári kölcsönzéssel kapják meg ezeket.
A tagintézmény a pedagógusok munkáját informatikai eszközökkel támogatja, a tagintézményben használatos informatikai eszközeik a többi eszközhöz hasonlóan a személyes leltárukban szerepelnek. Hordozható informatikai eszközöket (laptop, tablet, digitális kamera, stb.) átadás-átvételi megállapodással és használati szerződéssel vihetik ki az iskolából. Ebben fel kell tüntetni a pontos megnevezést, leltári számot, a használatba adás időtartamát és anyagi felelősségvállalás szabályait.
16. Záró rendelkezések
16.1. Az SZMSZ hatálybalépése
A SZMSZ ......... év .................. hó ........ napján a nevelőtestület általi elfogadásával lép hatályba, és visszavonásig érvényes. A felülvizsgált szervezeti és működési szabályzat hatálybalépésével egyidejűleg érvényét veszti a ......... év .................. hó ........ napján készített (előző) SZMSZ.
16.2. Az SZMSZ felülvizsgálata
A SZMSZ felülvizsgálatára jogszabályi előírás alapján, illetve jogszabályváltozás esetén kerül sor, vagy ha módosítását kezdeményezi a tagintézmény nevelőtestülete, a diákönkormányzat, az iskolaszék, a szülői szervezet. A kezdeményezést és a javasolt módosítást a igazgatóhoz kell beterjeszteni. A SZMSZ módosítási eljárása megegyezik megalkotásának szabályaival.
Kelt: Békéscsaba, 2018. év augusztus hónap 31. nap
.............................................
igazgató
P.H.
16.3. A tagintézményben működő egyeztető fórumok nyilatkozatai
A szervezeti és működési szabályzatot a tagintézmény diákönkormányzata 2018. év augusztus. hó 31. napján tartott ülésén megtárgyalta. Aláírásommal tanúsítom, hogy a diákönkormányzat véleményezési jogát jelen szervezeti és működési szabályzat felülvizsgálata során, a jogszabályban meghatározott ügyekben gyakorolta.
Kelt: Békéscsaba, 2018. év augusztus hónap 31. nap
............................................
diákönkormányzat vezetője
A szervezeti és működési szabályzat Adatkezelési szabályzatát a szülői szervezet 2018. év augusztus hó 31. napján tartott ülésén megtárgyalta. Aláírásommal tanúsítom, hogy a szülői szervezet véleményezési jogát jelen SZMSZ felülvizsgálata során, az adatkezelési szabályzattal kapcsolatban gyakorolta.
Kelt: Békéscsaba, 2018. év augusztus hónap 31. nap
.............................................
szülői szervezet képviselője
A szervezeti és működési szabályzatot a tagintézmény nevelőtestülete Békéscsaba, 2018. év augusztus hónap 31. nap napján tartott értekezletén elfogadta.
.............................................
hitelesítő nevelőtestületi tag
(Mellékelve az elfogadásról készült jegyzőkönyvi kivonat: jelenléti ív; a határozatképesség megállapítása; az elfogadás mellett, az elfogadás ellen, illetve a tartózkodó szavazók száma és aránya; keltezés; a jegyzőkönyv-vezető és a hitelesítők aláírása.)
16.4. Fenntartói nyilatkozat
Jelen szervezeti és működési szabályzattal kapcsolatban a nemzeti köznevelésről szóló 2011. évi CXC. törvény 25. § (4) bekezdése értelmében az alábbi, a fenntartóra többletkötelezettséget telepítő rendelkezések
- A TAGINTÉZMÉNYI ADMINISZTRÁCIÓ – elektronikus napló – 39. oldal
- sz. melléklet Az ingyenes tankönyvek kezelésének szabályai – 67. oldal
……………………………………...
(fejezet és címmegjelölések)
Vonatkozásában a Békéscsabai Szakképzési Centrum főigazgatója, a fenntartó által leadott hatáskör alapján egyetértési jogkört gyakorolt. Aláírásommal tanúsítom, hogy a fenntartó a szervezeti és működési szabályzat fenti rendelkezéseivel egyetért, azokat jóváhagyja.
Kelt: Békéscsaba, 2018. év szeptember hónap 14. nap
.............................................
főigazgató
Békéscsabai Szakképzési Centrum
MELLÉKLETEK
1. sz. melléklet
A szabályzat alapjául szolgáló jogszabályok
- évi CXC. törvény a Nemzeti köznevelésről (továbbiakban: Nkt.)
- évi CLXXXVII. törvény a szakképzésről
- A 2011. évi CLXXIX. törvény a nemzetiségek jogairól
- A 2011. évi CLXXXIX. törvény Magyarország helyi önkormányzatairól
- A 2011. évi CXCV. törvény az államháztartásról
- A 2011. évi CCIX. törvény a családok védelméről
- A 2011. évi CXII. törvény az információs önrendelkezési jogról és az információszabadságról
- évi XXXIII. törvény a közalkalmazottak jogállásáról
- évi XXXI. törvény a gyermekek védelméről és a gyámügyi igazgatásról
- évi XXXV. törvény az elektronikus aláírásról
- 229/2012.(VIII. 28) Korm. rendelet a nemzeti köznevelésről szóló törvény végrehajtásáról
- 43/2013. (II. 19.) Korm. rendelet a közfeladatot ellátó szerveknél alkalmazható iratkezelési szoftverek megfelelőségét tanúsító szervezetek kijelölésének részletes szabályairól
- 110/2012. (VI. 4.) Korm. rendelet a Nemzeti alaptanterv kiadásáról, bevezetéséről és alkalmazásáról
- 100/1997. (VI. 13.) Korm. rendelet az érettségi vizsga vizsgaszabályzatának kiadásáról módosításáról
- 335/2005. (XII. 29.) Korm. rendelet a közfeladatot ellátó szervek iratkezelésének általános követelményeiről
- 326/213. (VIII. 30.) Korm. rendelet a pedagógusok előmeneteli rendszeréről és a közalkalmazottak jogállásáról szóló 1992. évi XXXIII. törvény köznevelési tagintézményekben történő végrehajtásáról
- 362/2011. (XII. 30.) Korm. rendelet az oktatási igazolványokról
- 277/1997. (XII. 22.) Korm. rendelet a pedagógus-továbbképzésről, a pedagógus-szakvizsgáról, valamint a továbbképzésben résztvevők juttatásairól és kedvezményeiről
- 83/2012. (IV. 21.) Korm. rendelet a szabályozott elektronikus ügyintézési szolgáltatásokról és az állam által kötelezően nyújtandó szolgáltatásokról
- 20/2012. (VIII. 31.) EMMI-rendelet a nevelési oktatási tagintézmények működéséről és a köznevelési tagintézmények névhasználatáról (továbbiakban: EMMI-rendelet)
- 59/2013. (VIII. 9.) EMMI-rendelet a Kollégiumi nevelés országos alapprogramjának kiadásáról
- 32/2012. (X. 8.) EMMI-rendelet a Sajátos nevelési igényű gyermekek óvodai nevelésének irányelve és a Sajátos nevelési igényű tanulók iskolai oktatásának irányelve kiadásáról
- 15/2013. (II. 26) EMMI-rendelet a pedagógiai szakszolgálati tagintézmények működéséről
- 44/2007. (XII. 29.) OKM-rendelet a katasztrófák elleni védekezés és a polgári védelem ágazati feladatairól
- 26/1997. (IX. 3.) NM-rendelet az iskola-egészségügyi ellátásról
- 33/1998. (VI. 24.) NM-rendelet a munkaköri, szakmai, illetve személyi higiénés alkalmasság orvosi vizsgálatáról és véleményezéséről
- 114/2007. (XII. 29.) GKM-rendelet a digitális archiválás szabályairól
- 315/2013. (VIII. 28.) Korm. rendelet a komplex szakmai vizsgáztatás szabályairól
- 328/2009. (XII. 29.) Korm. rendelet a szakiskolai tanulmányi ösztöndíjról
- 4/2002. (II. 26.) OM-rendelet az iskolai rendszerű szakképzésben részt vevő tanulók juttatásairól
- 8/2006. (III. 23.) OM-rendelet a szakképzés megkezdésének és folytatásának feltételeiről, valamint a térségi integrált szakképző központ tanácsadó testületéről
2. sz. melléklet
A BSZC VÁSÁRHELYI PÁL SZAKGIMNÁZIUMA
ÉS KOLLÉGIUMA
ISKOLAI KÖNYVTÁRI SZABÁLYZATA
1. Az iskolai könyvtár fenntartásának, irányításának, elhelyezésének körülményei
1. A dokumentum elkészítésének jogszabályi és iskolai forrásai:
2011. évi CXC. törvény a nemzeti köznevelésről
1997. évi CXL. törvény a muzeális intézményekről, a nyilvános könyvtári ellátásról és a közművelődésről
20/2012. (VIII. 31.) EMMI rendelet a nevelési-oktatási intézmények működéséről és a köznevelési intézmények névhasználatáról
17/2014. (III.12.) EMMI rendelet a tankönyvvé, pedagógus-kézikönyvvé nyilvánítás, a tankönyvtámogatás, valamint az iskolai tankönyvellátás rendjéről
3/1975. (VIII. 17.) KM-PM együttes rendelet a könyvtári állomány ellenőrzéséről (leltározásáról) és az állományból történő törlésről szóló szabályzat kiadásáról
Az intézmény pedagógiai programja
2. A könyvtár azonosító adatai:
Neve: BSZC Vásárhelyi Pál Szakgimnáziuma és Kollégiuma könyvtára
A könyvtár címe, telefonszáma: 5600 Békéscsaba Deák u. 6.; 321-145
A könyvtár bélyegzőjének felirata:
Békéscsabai SZC
Vásárhelyi Pál Szakgimnáziuma és Kollégiuma
Békéscsaba KÖNYVTÁR
3. Alapító okiratban meghatározott könyvtári státusz: középiskolai könyvtár
A könyvtár jellege: zárt könyvtár (csak az iskola dolgozói, tanulói vehetik igénybe). A könyvtár használata ingyenes.
4. A könyvtár fenntartója: Békéscsabai Szakképzési Centrum
A könyvtár fenntartójának címe, telefonszáma:
5600 Békéscsaba, Gyulai út 32/1.
Az iskolai könyvtár fenntartásáról és a normáknak megfelelő fejlesztéséről a fenntartó az iskola költségvetésében gondoskodik a mindenkori költségvetési törvényben maghatározott központi támogatások és a helyi források felhasználásával.
5. A könyvtár személyi feltételei: magyar szakos középiskolai tanár végzettségű munkatárs heti 22 órában látja el a feladatot.
6. A könyvtár elhelyezése:
helyiségek száma : 2. A könyvtár az iskola emeletén a 38. (alapterülete: 55,10 m2) és 37. (alapterülete: 16,09+1,84 m2) helyiségekben működik. A 38. teremben szabadpolcos elhelyezésben található az állomány, illetve ez a helyiség olvasóteremként is működik. Az 37. terem tankönyvraktár funkciójú.
A könyvtár- és olvasóteremben CD lejátszó, valamint internetkapcsolattal rendelkező számítógépek is használhatók.
Technikai felszereltsége: CD-lejátszós, USB-s magnó; 8 db számítógép internet-használattal és 1 db számítógép a könyvtáros számára
Maximalizált tanulói létszám az alapító okirat alapján: 730 fő
7. A könyvtár működésének célja:
- segítse az oktató-nevelő munkát /mint tevékenységet/,
- a rendelkezésre álló szakkönyvek, kiadványok, folyóiratok segítségével biztosítsa a szakmai munka (oktató-nevelő munka) színvonalának szinten tartását, fejlesztését,
- segítse elő az iskolai könyvtárhasználók /nevelők, tanulók, egyéb dolgozók / általános műveltségének szélesítését,
- a folyamatosan korszerűsített könyvtárállomány segítségével közvetítse az új, modern ismereteket.
8. A könyvtár feladatai:
8. 1. Alapfeladatok:
- elősegíti az iskola szervezeti és működési szabályzatában és pedagógiai programjában rögzített célok helyi megvalósítását,
- biztosítja az iskola nevelői és tanulói részére az oktatáshoz és a tanuláshoz szükséges információkat, ismerethordozókat (szak- és általános jellegű könyvek, folyóiratok, audio-vizuális eszközök, stb.),
- gyűjteményét folyamatosan fejleszti, feltárja, megőrzi, gondozza, és rendelkezésre bocsátja, az iskola helyi tantervének figyelembevételével folyamatosan bővíti, korszerűsíti állományát az intézmény tanárai, nevelőközösségei és más iskolai könyvtárhasználók javaslatainak, igényeinek figyelembevételével,
- az iskolai könyvtár állományának gyarapítását (beszerzés, ajándék, csere, stb.) az éves munkatervében foglaltak alapján, az iskolai beszerzési keret figyelembevételével végzi,
- a beszerzett, megőrzésre átvett dokumentumokat 3 napon belül bevételezi, leltárba veszi,
- naprakészen vezeti az egyedi (cím) leltárt tartalmazó digitális dokumentumot,
- az elavult, feleslegessé váló, vagy fizikailag használhatatlanná vált dokumentumokat, vagy az olvasók által elvesztett könyveket az iskola Selejtezési Szabályzatával összhangban 1 évente állományából kivonja, az ezzel kapcsolatos nyilvántartást elvégzi,
- a könyvtárállomány leltározását az intézmény Leltározási Szabályzatának megfelelő időben és módon 3 évente végzi,
- a könyvek elhelyezését, tagolását azok tartalmának, jellegének figyelembevételével végzi (kézikönyvtár, segédkönyvtár, kölcsönözhető állomány, időszaki kiadványok, egyéb írásos dokumentumok),
- a könyvtári állományt a katalógusépítés szabályainak és szempontjainak megfelelően alakítja ki és tartja karban,
- gondoskodik a könyvtári állomány megfelelő tárolásáról, a raktári rendről, rendszeres gyakorisággal ellenőrzi az állományt,
- központi szerepet tölt be a tanulók önálló könyv- és könyvtárhasználatának elsajátításában,
- részt vesz, illetve közreműködik az intézmény - oktatási, nevelési helyi tanter-vének megfelelő könyvtári tevékenységében (tanóra tartása a könyvtárban, bevezetés a könyvtárhasználatba, segítség nyújtása különféle könyvtári dokumentumok, segédeszközök biztosítása stb.),
- a könyvtárhasználót segíteni kell tájékoztatással, tanácsadással az iskolai munkához kapcsolódó irodalom felkutatásában, témafigyelésben.
- a könyvtárhasználó(k) részére a megfelelő irodalmat kell ajánlani és az ilyen igényét könyvkölcsönzéssel, illetve (csoportos) helyi olvasás biztosításával kielégíteni.
8. 2. Kiegészítő feladatok:
- részt vesz, illetve közreműködik az intézmény - oktatási, nevelési helyi tantervének megfelelő egyéb tevékenységében (művelődési és iskolai egyéb programok, vetélkedők szervezése, segítség nyújtása különféle könyvtári dokumentumok, segédeszközök biztosítása stb.)
- biztosítja más könyvtárak állományának és szolgáltatásainak hozzáférhetőségét (tájékoztatás, információcserék, dokumentumok beszerzése segítségével),
- amennyiben a keresett anyag a könyvtárban nem áll rendelkezésre, akkor törekedni kell előjegyzés, másolatkészítés, könyvtárközi kölcsönzés útján azt biztosítani.
8. 3. Közreműködés a tankönyvellátásban
Az ingyenes tankönyvellátásra jogosult diákok az iskolai könyvtár nyilvántartásába felvett tankönyveket kapják meg használatra.
9. A gazdálkodásra vonatkozó adatok
Az iskolai könyvtár feladataihoz szükséges pénzügyi, tárgyi feltételeket az éves intézményi költségvetés alapján kell kialakítani, meghatározni.
Az ellátmány csak az alábbi célokra fordítható:
- könyvek, folyóiratok vásárlása,
- könyvtárban szükséges információhordozók beszerzése,
- nyomtatványok beszerzése.
2. A könyvtári munkafolyamatok
1. Az állomány feldolgozása és gondozása
1. 1. A gyarapítás forrásai:
vétel: a KELLO Könyvtárellátó Nonprofit Kft. készletéből a gyarapítás,
ajándék: az iskolai könyvtár más könyvtáraktól, intézményektől jogi és nem jogi személyektől térítésmentesen kap a gyűjtőkörébe tartozó dokumentumokat,
egyéb: olyan dokumentumok, melyek az iskola belső irataiból, anyagaiból, oktatási segédletekből, stb. tevődnek össze.
Vétel
A vásárlás történhet:
Jegyzéken megrendelve.
Ajándék
Az ajándékozás, mint gyarapítási mód független a könyvtári költségvetéstől. Az ajándékozóval tisztázni kell a feltételeket, a gyűjtőkörbe nem tartozó könyvek elcserélhetőek, jutalmazásra felhasználhatóak, eladhatóak.
2. Gyűjteményszervezés
2. 1. Állományba vétel:
2.1.1 Számlanyilvántartás
A beérkezett dokumentumok számláinak a pénzügyi szabályoknak megfelelő könyvelése az iskola gazdasági szakemberének a feladata. A beérkezett dokumentumok először könyvtári nyilvántartásba kerülnek. A számlára rákerül az egyedi leltári szám.
2.1.2 Bélyegzés
Az iskolai könyvtár állományába tartozó minden dokumentumot az iskola által használt bélyegzővel le kell pecsételni az alábbi módon:
- könyveknél, kiadványoknál a címlap hátlapját, valamint a könyv, kiadvány 17. oldalát,
- időszaki kiadványoknál, folyóiratoknál a külső borítólapot,
- audiovizuális dokumentumoknál a csatolt, rögzített címkét.
2.1.3. Nyilvántartásba vétel
Az összesített nyilvántartásúnak minősített dokumentumokat összegezve kell nyilvántartásba venni, illetve leltározni, oly módon, hogy az azonos időpontban, azonos módon érkezett szállítmányt egy tételként kell figyelembe venni a szállítmány darabszámától függetlenül.
A nyilvántartás az összesített leltárkönyvben történik, mely egyben pénzügyi okmány is, az időszaki leltár egyik dokumentuma.
Az összesített leltárkönyv kötelező adattartalma:
- sorszám, tételszám,
- dátum (leltározás dátuma),
- a dokumentum jellege (kiadvány, irodalmi mű, tájékoztató, stb.), melynél vegyes beérkezés esetén a többségi elv követendő,
- darabszám (összes példány együttesen),
- a beszerzés módja,
- beszerzési érték (az összes példány együttes összege Ft-ban).
(Az összesített nyilvántartásba vett dokumentumok körét a gyűjtőköri fejezetben szabályoztuk.)
2.1.4. A könyvtári dokumentumok egyedi nyilvántartásba vétele:
Címleltárkönyvi nyilvántartás:
Könyvek, kiadványok esetében címleltárkönyvet kell vezetni, melynek kötelező kitöltendő adatai:
-leltári egyedi szám,
-leltározás dátuma,
-a dokumentum adatai (címe, szerzője, kiadója),
-darabszám,
-raktári jelzet száma,
-beszerzés módja, értéke.
Egy-egy számla (szállítólevél) tartalmának egyedi nyilvántartásba vétele után az állományba vett művek darabszámát, értékét folyamatosan göngyölítve összesíteni, majd azt záradékkal el kell látni ("leltárba került a címleltárkönyv ....tól-....ig tételszám alatt .... db könyv ........ Ft értékben").
A lepecsételt időszaki sorozatban érkező kiadványokat, folyóiratokat időlegesen állományba kell vételezni függetlenül attól, hogy azok az adott időszak végén selejtezésre, vagy bekötésre kerülnek.
2. 2. A könyvtári állományból való törlés módjai, előírásai
2.2.1. Az állomány törlésének okai, indokoltsága:
Az iskolai könyvtár állományának apasztása, törlése abban az esetben történhet meg, ha
- a dokumentum tartalmi, szakmai szempontból elavult,
- a dokumentum felesleges példánynak minősül (olvasó igényhiány miatt, vagy nem tartozik a könyvtár gyűjtőkörébe),
- a dokumentum a használat következtében elrongálódott,
- a dokumentum elveszett, megsemmisült,
- leltár során hiányként jelentkezett.
2.2.2. Az állomány törlésének időbeli hatálya:
Az állomány törlése
- rendszeres jelleggel évente,
- elemi kár, vagy lopás esetén a hiány észlelése időpontjában történik.
2.2.3. Az állomány törlésének módja
A selejtezendő, vagy törlendő dokumentumokról jegyzéket kell készíteni minimum 3 példányban.
A jegyzékben fel kell sorolni a leltári számot, a mű címét, szerzőjét, a nyilvántartási értéket, szakjelzetet, a törlés indokoltságát.
A törlésre vonatkozó jóváhagyást követően az egyedileg nyilvántartott dokumentumokat ki kell vezetni a leltárkönyvből, a katalóguscédulát ki kell emelni a katalógusból.
2.3. A könyvtári állomány védelme
A könyvtáros a rábízott könyvtári állományért, annak rendeltetésszerű működtetéséért, az intézmény által biztosított személyi és tárgyi feltételek keretein belül – anyagilag és erkölcsileg felelős. A dokumentumok védelmét a nyilvántartásba vétel, a használat, a nyilvántartásból történő kivezetés során biztosítania kell. Az állományra vonatkozó előírásokat a működési szabályzatban, a leltári felelősséget a könyvtáros munkaköri leírásában rögzíteni kell.
2.3.1. Az állomány jogi védelme
A könyvtáros anyagilag és fegyelmileg felel a gyűjtemény tervszerű, folyamatos gyarapításáért, a könyvtári beszerzési keret felhasználásáért. Ezért hozzájárulás nélkül az iskolai könyvtár számára dokumentumokat senki sem vásárolhat. A beérkezett tartós megőrzésre szánt dokumentumokat hat napon belül nyilvántartásba kell venni. A leltári fegyelem megköveteli a nyilvántartások pontos, naprakész vezetését.
A könyvtáros felelősségre vonható a keletkezett hiányért, ha:
- bizonyíthatóan nem tartotta meg a könyvtár nyilvántartási, kezelési, használati és működési szabályait,
- kötelességszegést követett el,
- a leltározáskor mutatkozó hiány túllépte a megengedett mértéket.
Csökkenti a felelősséget, ha a könyvtárba a könyvtáros távollétében más személyek is bemehetnek, a megbízottakon kívül.
- A tanulók és dolgozók munkaviszonyát illetve jogviszonyát csak az esetleges könyvtári tartozás rendezése után lehet megszüntetni. A kölcsönző anyagilag felel a dokumentumok vagy technikai eszközök megrongálásával és/vagy elvesztésével okozott kárért. Tanulók esetében a szülő a felelős.
Az elveszett dokumentumot a könyvtárhasználó az alábbi módon pótolhatja:
- a dokumentum azonos kiadásának a beszerzésével vagy
- a dokumentum forgalmi értékének a megtérítésével vagy
- a dokumentum másolási értékének a megtérítésével vagy
- a könyvtár gyűjtőkörébe tartozó (hasonló tartalmú és értékű) dokumentum
beszerzésével.
2.3.2. A könyvtári állomány fizikai állapotának védelme
A könyvtári állomány fizikai állapotát védeni kell. Ennek érdekében gondoskodni kell szakszerű tárolásról, a könyvtári helyiségek megfelelő tisztaságáról.
A könyvtár céljait szolgáló helyiségekben be kell tartani a tűzrendészeti előírásokat. A könyvtár az ún. „C” típusú tűzrendészeti osztályba tartozik. A könyvtárból való távozás előtt be kell zárni a nyílászárókat, és áramtalanítani kell. Szigorúan ügyelni kell a könyvtár tisztaságára. A helyiségeket rendszeresen takarítani kell. A dokumentumokat a lehetőségekhez mérten védeni kell a fizikai ártalmaktól (fény, por, szélsőséges hőmérséklet), a nem hagyományos dokumentumok megfelelő elhelyezését biztosítani kell. A megrongálódott, (rovar, penész, szétesett) dokumentumokat folyamatosan ki kell vonni az állományból.
2.3.3. A könyvtári állomány leltározásának módjai
Az iskola könyvtári tevékenységének tárgyi, személyi és egyéb, ezzel összefüggő feltételeinek biztosításáért az intézmény vezetője, a tényleges könyvtári munka szabályszerűségéért, az állomány megőrzéséért, megfelelő kezeléséért pedig a könyvtáros a felelős.
E kötelességből fakadóan a könyvtárosnak rendszeresen ellenőriznie kell az állomány hiánytalanságát, a nyilvántartások pontosságát.
A könyvtári állomány ellenőrzését az intézmény Leltározási Szabályzatában foglaltak alapján kell elvégezni.
Az ellenőrzést az alábbiak szerint kell végezni:
-
- a) az állományt 3 évente ellenőrizni kell,
- b) soron kívül kell ellenőrizni, ha az állományt valamilyen okból károsodás éri,
- c) állományellenőrzéshez leltározási ütemtervet kell készíteni,
- d) a leltározást legalább két személynek kell végezni,
- e) az állományellenőrzést nyilvántartások rendezésével, valamint az állományok rendezésével elő kell készíteni,
- f) az állomány ellenőrzése a dokumentumok és a könyvtári nyilvántartások összehasonlításával történik, annak egyezősége esetén a leltárkönyvek megfelelő rovatait le kell pecsételni,
- g) az állományellenőrzés során fellelt hiányosságokról hiányjegyzéket kell összeállítani,
- h) a leltár eredményéről jegyzőkönyvet kell felvenni, melyben fel kell tüntetni a leltár jellegét (időszaki, vagy soron kívüli), számszerű adatokat és a hiány vagy többlet mennyiségét.
2.4. Az állomány elhelyezése, raktári rendje
Az áttekinthetőség és a világos rendezés céljából biztosítani kell a könyvtári állomány megfelelő elhelyezését és raktári rendjét:
- az állomány kölcsönözhető részét szabad polcokon kell elhelyezni,
- a nem kölcsönözhető állományt zárt helyen kell tartani,
- az elrendezést eligazitó táblákkal kell áttekinthetővé tenni,
- a napilapokat, folyóiratokat külön polcon kell elhelyezni.
2.4.1. Állományegységek tagolódása:
a) könyvállomány:
- kézikönyvtár,
- ismeretközlő irodalom,
- szépirodalom,
- tankönyvek,
- pedagógiai gyűjtemény,
- kiemelt állományrészek: szótárak, albumok, gyűjteményes munkák,
- külön gyűjtemények: helytörténeti dokumentumok
b) folyóiratok
c) nem hagyományos (elektronikus) dokumentumok – videó, CD, CD_ROM, Dia, kazetta, DVD
d) egyéb: térképek
letétek: angol-magyar, német-magyar szótárak – tanári szoba
feladatgyűjtemények – fizika szertár
értelmező szótárak – igazgatói iroda
2.5. Katalóguskészítés és -szerkesztés általános szabályai
Ahhoz, hogy a könyvtári állomány a könyvtárhasználók számára hozzáférhetővé váljék, olyan nyilvántartást kell kialakítani, melynek révén az olvasók eligazodhatnak a könyvtárban elhelyezett dokumentumok között.
Ezek az eligazító nyilvántartások, tájékoztatók a katalógusok.
A BSZC Vásárhelyi Pál Szakgimnáziuma és Kollégiuma könyvtárában az alábbi katalógusok elkészítése kötelező:
- betűrendes katalógus.
2.5.1. A katalóguskészítés általános szabályai:
-
- a) a katalóguskészítés az iskolai könyvtáros feladata,
- b) a bármilyen úton gyarapított állományi könyvekről, dokumentumokról, ismerethordozókról a számítógépes rendszer üzembe helyezéséig (ld. 2.6.) digitális nyilvántartásban kell a bibliográfiai leírás szabályai szerint az adatokat felvenni.
2.5.2. A katalógusszerkesztés elvei:
A dokumentumokat tudományterületek ismeretágak, tárgykörök, műfajok szerint az Egyetemes Tizedes Osztályozás (ETO) alapján kell osztályozni.
-
- A feldolgozás számítógépesítésének helyzete
A munkatervben szerepel egy számítógépes rendszer üzembe helyezése. A számítógépes feltárás folyamatban van.
3. A könyvtári szolgáltatások
3.1 Alapszolgáltatások
3.1.1 Helyben használat
A helyben használat tárgyi ( olvasóhelyek, technikai berendezések ) és személyi
feltételeit az iskolának, szakmai feltételeit a könyvtárosnak kell biztosítania.
A könyvtárosnak szakmai segítséget kell adnia:
- az információhordozók közötti eligazodásban,
- az információk kezelésében,
- a szellemi munka technikájának, alkalmazásában,
- a technikai eszközök használatában
A helyben használt dokumentumok számát és gyakoriságát a munkanaplóban rögzítjük a statisztika számára.
Az iskolai könyvtár dokumentumai közül csak helyben használhatóak: a kézikönyvek.
A csak helyben használható dokumentumokat a szaktanárok egy-egy tanítási órára kikölcsönözhetik. Bizonyos folyóiratok indokolt esetben kölcsönözhetők.
3.1.2 Kölcsönzés
A könyvtárból dokumentumot csak a könyvtáros tudtával lehet kivinni.
Dokumentumokat kölcsönözni csak a kölcsönzési nyilvántartásban való rögzítéssel
szabad.
3.1.3. Csoportos használat
- A helyi pedagógiai programban megnevezett könyvtárhasználati órák tartása
( könyvtáros tartja évfolyamonként tanévenkénti 1, 1,5 ill. 2 órában ).
- A helyi pedagógiai programban megtervezett szakórák a könyvtárban
( szaktanár tartja, a könyvtáros közreműködik ).
- Tanórán kívüli foglalkozások nyitva tartásának megfeleltetett ütemterv szerint.
3.2. Kiegészítő szolgáltatások
- könyvtárlátogatás
- információszolgáltatás
- kölcsönzés (könyvek, brosúrák)
- tartós tankönyvek kölcsönzése
- zenehallgatás (CD-k)
- a könyvtárban az adott időpontban nem található könyvek, dokumentumok
előjegyeztetése az ODR (Országos Dokumentumellátó Rendszer) által
3.3. Pedagógiai szolgáltatások
- adott tantárgyhoz, témakörhöz kapcsolódó témafigyelés, irodalomkutatás
- a könyvtári gyűjtemény egyéni és csoportos helyben használata
- könyvtárhasználati órák és egyéb csoportos foglalkozások tartása
- a könyvtárban tartandó, olvasást, könyvtárhasználatot segítő rendezvények szervezése
3.4. Informatikai szolgáltatások
- internethasználat kutatómunkához
- számítógépes online és offline adatbázisok használata
3.5. A szolgáltatások igénybevételének feltételei, használók köre, beiratkozás
Az iskolai könyvtárat az iskola tanulói, nevelői, adminisztratív és technikai dolgozói használhatják.
A beiratkozás módja, az adatokban bekövetkező változások bejelentésének módja:
Az intézményünk tanulóinak és dolgozóinak a beiratkozás automatikus. A könyvtárhasználathoz szükséges adataik az iskolai számítógépes nyilvántartásból (DINA) elérhetőek.
A személyi adatokban (pl. lakcím) történt változásokat az osztályfőnökök frissítik a tanulói nyilvántartásban (DINA). A könyvtáros-tanárnak jogosultsága van a tanulói adatok megtekintéséhez.
Amennyiben egy tanuló kiiratkozik az iskolából, az iskolatitkár értesíti a könyvtárost a tanuló távozási szándékáról, aki az esetleges könyvtartozás rendezése után törli a könyvtári nyilvántartásból.
Tanév közben érkezett tanulóról is az iskolatitkár értesíti a könyvtáros-tanárt, aki könyvtári nyilvántartásba veszi a tanulót.
3.5.1. Az iskolai könyvtárhasználókat megilletik ingyenesen az alábbi alapszolgáltatások:
- könyvtárlátogatás,
- könyvtári gyűjtemény helyben használata,
- állományfeltáró eszközök használata,
- információ a könyvtár szolgáltatásairól
- a könyvtárban tanórák és egyéb csoportos foglalkozások megtartása.
- a könyvtárban tartandó, olvasást, könyvtárhasználatot segítő rendezvények megszervezése, lebonyolítása.
- a csak helyben használható dokumentumokat az oktatók egy-egy tanítási órára kikölcsönözhetik.
- kölcsönzés.
A kölcsönözhető állomány egy része a könyvtárban található szabadpolcról is kiválasztható.
A kölcsönözhetőség szempontjából az alábbi kategóriákba sorolhatók a dokumentumok:
- kölcsönözhetők,
- részlegesen kölcsönözhetők,
- csak helyben használhatók.
A kölcsönözhető dokumentumok kölcsönzési időtartama 1 hónap. Hosszabbítás indokolt esetben kérhető.
A részlegesen kölcsönözhető anyagok kölcsönzési időtartama 1 nap.
Nem kölcsönözhetőek a napilapok, folyóiratok, kézikönyvek, lexikonok.
Az ideiglenesen kikölcsönzött dokumentumokat a tanév elején veszik át, s a tanév végén adják vissza az oktatók.
3.5.2. Az iskolai könyvtár nyitvatartási rendje:
Tanéven belül: szeptember 1-jétől június 30-ig.
Az iskolai könyvtár működése szorosan igazodik a tanév tanítási napjaihoz, az iskolai szünidőben zárva tart.
Az aktuális tanévi nyitva tartás mellékletként – évente – csatolandó.
ZÁRÓ RENDELKEZÉSEK
A nevelési-oktatási intézmény Szervezeti és Működési Szabályzatában kell meghatározni az iskolai könyvtár működési rendjét, tehát az iskolai könyvtár Működési Szabályzata az iskola Szervezeti és Működési Szabályzatának mellékletét képezi.
A szabályzat hatálya kiterjed a könyvtárosra, a könyvtár szolgáltatásait igénybevevők körére és mindazokra, akik a könyvtárral kapcsolatban tevékenységet végeznek.
A szabályzat gondozása a könyvtáros feladata, aki köteles a jogszabályok változása esetén, valamint az iskolai körülmények megváltozása miatt szükséges módosításra javaslatot tenni.
A szabályzatot az iskola igazgatója a jogszabályban előírtak alapján módosíthatja.
Az iskolai könyvtár működési szabályzata a jóváhagyás napján lép életbe.
Az iskolai könyvtár SZMSZ-ének mellékletét képezi
- a Könyvtár Gyűjtőköri Szabályzata
- a Könyvtárhasználati Szabályzat
- a Katalógusszerkesztési Szabályzat
- a Tankönyvtári és tartós tankönyvek szabályzata
3. sz. melléklet
A könyvtár Gyűjtőköri szabályzata
Tartalmát meghatározó tényezők
- iskola pedagógiai programja (iskolaszerkezet, nevelési-oktatási célok, tehetséggondozás, felzárkóztatás, művelődési/szociális hátránykompenzáció)
- iskola helyi tanterve
- külső társadalmi környezet (könyvtárak, könyvtári rendszer, művelődési lehetőségek, világháló)
- állományelemzés
Iskolánk könyvtári állományának gyűjtését, állományalakítását az alábbiak szerint kell végezni.
- Az iskolai könyvtár feladataival összefüggő gyűjtési tevékenység
Az intézmény helyi tantervében valamint pedagógiai programjában meghatározottak szerint, a külső társadalmi környezet illetve a meglévő állomány által behatároltan az iskolai könyvtár az alábbi szempontok szerint gyűjti állományát:
1.1. Gyűjtés köre
1.2. Gyűjtés mélysége, nyelvi, időbeli határai
1.3. Gyűjtés dokumentumtípusai
1.1. Gyűjtés köre
A könyvtár állományába tartozó dokumentumokat főgyűjtőköri és mellékgyűjtőköri szempont szerint kell gyűjteni.
Az iskola alapvető feladatainak (oktatási) megvalósításához kapcsolódó dokumentumok az intézmény főgyűjtőkőrébe tartoznak, a másodlagos iskolai funkciókhoz kapcsolódó dokumentumok pedig a mellékgyűjtőkörbe.
A könyvtár fő gyűjtőkörébe tartoznak az alábbi könyvek, dokumentumok:
- klasszikus és kortárs szerzők művei, gyűjteményes kötetei,
- általános lexikonok – enciklopédiák,
- a tudományok, a kultúra, a hazai és az egyetemes művelődéstörténet alapszintű és középszintű elméleti és történeti összefoglalói,
- a tananyaghoz kapcsolódó - a tudományokat részben vagy teljesen bemutató - alap, és középszintű segédkönyvek, történeti összefoglalók, ismeretközlő művek - az iskolában használt tankönyvek, munkafüzetek, feladatlapok,
- Békés, Békéscsabára vonatkozó helyismereti, helytörténeti kiadványok,
- iskolánk történetével, névadónk - Vásárhelyi Pál életével, munkásságával kapcsolatos anyagok,
- a helyi tantervhez kapcsolódó kötelező és ajánlott olvasmányok,
- a különféle tantárgyak oktatását segítő módszertani kézikönyvek, segédletek,
- felvételi követelményekről, a továbbtanulás lehetőségeiről készített kiadványok,
- iskolai könyvtár tevékenységét érintő jogszabályok, állásfoglalások.
A könyvtár mellékgyűjtőkörébe tartoznak az alábbi könyvek, dokumentumok:
- lírai, prózai, és drámai antológiák,
- klasszikus és kortárs szerzők teljes életművei,
- a nevelés, oktatás elméletével foglalkozó legfontosabb kézikönyvek,
- pszichológiai művek, enciklopédiák, szakszótárak, gyermek és ifjúkor lélektana,
- tantárgyi bibliográfiák,
- folyóiratok, napilapok, szaklapok,
- nemzetek irodalma (klasszikus és modern irodalom),
- tematikus antológiák,
- életrajzok, történelmi regények,
- oktatással összefüggő statisztikai kiadványok,
- oktatással összefüggő jogszabályok.
1.2. Gyűjtés mélysége, nyelvi, időbeli határai
Az iskolai könyvtár az iskola feladataival összhangban
- a) teljesség igényével gyűjti a magyar nyelven megjelenő kiadványok közül a következőket:
- lírai, prózai és drámai antológiák,
- klasszikus és kortárs szerzők művei, gyűjteményes kötetei,
- klasszikus és kortárs szerzők teljes életművei,
- közép- és felsőszintű általános lexikonok,
- közép- és felsőszintű általános enciklopédiák,
- a tudományok, a kultúra, a hazai és az egyetemes művelődéstörténet elméleti és módszertani összefoglalói,
- a tananyaghoz kapcsolódó - a tudományokat részben vagy teljesen bemutató - közép-szintű segédkönyvek, történeti összefoglalók, ismeretközlő művek,
- szaktantárgyakhoz kapcsolódó alap- és középszintű elméleti ismeretközlő irodalom és történeti összefoglalók,
- felvételi követelményekről, a továbbtanulás lehetőségeiről készített kiadványok,
- a középiskolában használt tankönyvek, munkafüzetek, feladatlapok,
- a helyi tantervekhez kapcsolódó "kötelező" és ajánlott olvasmányok,
- a nevelés, oktatás elméletével foglalkozó legfontosabb kézikönyvek,
- a különféle tantárgyak oktatását segítő módszertani kézikönyvek, segédletek,
- az intézmény történetével, életével, névadójával, ifjúsági szervezeteivel kapcsolatos anyagok,
- iskolai könyvtár tevékenységet érintő jogszabályok, állásfoglalások.
- b) válogatva gyűjti magyar nyelven az iskola céljait, feladatait, valamint a pénzügyi, tárgyi szempontokat figyelembe véve:
- nemzetek irodalma (klasszikus és modern irodalom),
- tematikus antológiák,
- életrajzok, történelmi regények,
- a tudományok, a kultúra, a hazai és az egyetemes művelődéstörténet alapszintű elméleti és történeti összefoglalói,
- a tananyagokhoz kapcsolódó - a tudományokat részben vagy teljesen bemutató alapszintű segédkönyvek, történeti összefoglalók, ismeretközlő művek,
- az adott környezetre (Békéscsaba város, Békés megye) vonatkozó helyismereti, helytörténeti kiadványok,
- pszichológiai művek, enciklopédiák, szakszótárak, gyermek és ifjúkor lélektana,
- tantárgyi bibliográfiák,
- oktatással összefüggő statisztikai kiadványok, kimutatások,
- családjogi, gyermek és ifjúságvédelemmel kapcsolatos jogszabályok, rendeletek és azok gyűjteménye,
- oktatással kapcsolatos jogszabályok és azok gyűjteménye,
- tanügyigazgatással, gazdálkodással kapcsolatos szakirodalom és jogszabályok illetve azok gyűjteménye,
- szaktantárgyakhoz kapcsolódó felsőszintű elméleti ismeretközlő irodalom és történeti összefoglalók,
- folyóiratok, napilapok, szaklapok.
- c) Az iskola könyvtára folyamatosan szerzi be a teljes mélységű, szintű dokumentumokat, anyagokat.
A válogatott gyűjtésszintű anyagok beszerzése, állománygyarapítása a pénzügyi és tárgyi, egyéb feltételektől függően esetenként történik a könyvtáros javaslata, valamint az intézmény vezetőjének (vagy a gazdasági vezetőjének) írásbeli jóváhagyása alapján, abban az esetben, ha a könyvtáros részére átadott ellátmányi összeget a beszerzés meghaladja.
1.3 Gyűjtés dokumentumtípusai
A könyvtár gyűjtőköre magában foglalja az iskola feladatainak ellátásához szükséges alább felsorolt dokumentumtípusokat, illetve információhordozókat:
- a) könyvek és könyvjellegű kiadványok
- b) folyóirat jellegű kiadványok (periodikák):
- napilapok,
- pedagógiai folyóiratok,
- tanügyigazgatással kapcsolatos folyóiratok.
- c) audiovizuális ismerethordozók
- képes dokumentumok: oktatófilmek, egyéb filmek, diakazetták, fotókópiák, stb.,
- hangzó dokumentumok: magnószalagok, hanglemezek, kazetták, stb.,
- számítástechnikai ismerethordozók: CD-k, CD-Romok, szoftverek, internet, stb.,
- oktató programcsomagok.
KÖNYVTÁRI ÁLLOMÁNYALAKÍTÁS
Az intézmény könyvtári állománya az általa összegyűjtött dokumentumok összessége.
Az iskola könyvtár-állományalakítási tevékenysége az állománygyarapítási és apasztási tevékenységéből tevődik össze.
Az állományalakítási tevékenységet az alábbiak szerint szabályozom:
- Állománygyarapítás forrásai, mértéke
- Állományba vétel munkafolyamata
- Katalóguskészítés és szerkesztés általános szabályai
- Állományapasztás, törlés
- Állománygondozás - védelem – ellenőrzés
- Állománygyarapítás forrásai, mértéke:
A könyvtár szakmai és gazdaságossági szempont alapján a pénzügyi keretek figyelembevételével köteles gyarapítani állományát.
- 1. Az állománygyarapítás forrásai:
- beszerzés: a KELLO Könyvtárellátó Nonprofit Kft. készletéből a gyarapítás,
- csere: iskolák, pedagógiai intézetek, pedagógusképző intézmények és más egyéb intézmények könyvtáraitól kap az intézmény új dokumentumot, előzetes megállapodás alapján,
- ajándék: az iskolai könyvtár más könyvtáraktól, intézményektől jogi és nem jogi személyektől térítésmentesen kap a gyűjtőkörébe tartozó dokumentumokat,
- egyéb: olyan dokumentumok, melyek az iskola belső irataiból, anyagaiból, oktatási segédletekből, stb. tevődnek össze.
1.2. A gyarapítás mértéke:
A főgyűjtőkörbe tartozó új beszerzések példányszámát a felhasználók számának, valamint a beszerzési keret figyelembevételével állapítom meg:
- a helyi tantervekhez kapcsolódó kötelező és ajánlott olvasmányok: 10- 20 példány,
- a tananyagokhoz kapcsolódó alap, - és középszintű segédkönyvek, történeti összefoglalók, ismeretközlő művek: 5-10 példány,
- folyóiratok, napilapok, szaklapok: 1 példány,
- lexikonok, enciklopédiák: 1-1 példány,
- kézikönyvek: 1-1 példány.
A mellékgyűjtőkörbe tartozó dokumentumok példányszámát eseti jelleggel állomány-gyarapodás időpontjában szabom meg, figyelembe véve a felhasználók számát, a beszerzés indokoltságát.
- Állományba vétel munkafolyamata
A könyvtári állományba vétel menete az időbeli sorrendben alábbiak szerint történik:
2.1 . A számla (szállítólevél) és a szállítmány összehasonlítása
Átvételkor össze kell hasonlítani a számla (szállítólevél) tartalmát a beérkezett küldeménnyel. Ha szállítmány hiányos, vagy külalakilag hibás, akkor azt reklamálni kell, s bevételezni nem szabad.
Amennyiben a számla (szállítólevél) és a küldemény tartalma között nincs eltérés, akkor a dokumentumot leltárba kell venni.
2.2. Bélyegzés
Az iskolai könyvtár állományába tartozó minden dokumentumot az iskola által használt bélyegzővel le kell pecsételni az alábbi módon:
- könyveknél, kiadványoknál a címlap hátlapját, valamint a könyv, kiadvány 17. oldalát,
- időszaki kiadványoknál, folyóiratoknál a külső borítólapot,
- audiovizuális dokumentumoknál a csatolt, rögzített címkét.
2.3. Nyilvántartásba vétel
2.3.1. Az összesített nyilvántartásúnak minősített dokumentumokat összegezve kell nyilvántartásba venni, illetve leltározni, oly módon, hogy az azonos időpontban, azonos módon érkezett szállítmányt egy tételként kell figyelembe venni a szállítmány da-rabszámától függetlenül.
A nyilvántartás az összesített leltárkönyvben történik, mely egyben pénzügyi okmány is, az időszaki leltár egyik dokumentuma.
Az összesített leltárkönyv kötelező adattartalma:
- sorszám, tételszám,
- dátum (leltározás dátuma),
- a dokumentum jellege (kiadvány, irodalmi mű, tájékoztató, stb.), melynél vegyes beérkezés esetén a többségi elv követendő,
- darabszám (összes példány együttesen),
- a beszerzés módja,
- beszerzési érték (az összes példány együttes összege Ft-ban).
(Az összesített nyilvántartásba vett dokumentumok körét a gyűjtőkőri fejezetben szabályoztuk.)
2.3.2. A könyvtári dokumentumok egyedi nyilvántartásba vétele:
Címleltárkönyvi nyilvántartás:
- Könyvek, kiadványok esetében címleltárkönyvet kell vezetni, melynek kötelező ki-töltendő adatai:
-leltári egyedi szám,
-leltározás dátuma,
-a dokumentum adatai (címe, szerzője, kiadója),
-darabszám,
-raktári jelzet száma,
-beszerzés módja, értéke.
Egy-egy számla (szállítólevél) tartalmának egyedi nyilvántartásba vétele után az állományba vett művek darabszámát, értékét folyamatosan göngyölítve összesíteni, majd azt záradékkal el kell látni ("leltárba került a címleltárkönyv ....tól-....ig tételszám alatt .... db könyv ........ Ft értékben").
2.3.3. A lepecsételt időszaki sorozatban érkező kiadványokat, folyóiratokat időlegesen állományba kell vételezni függetlenül attól, hogy azok az adott időszak végén selejtezésre, vagy bekötésre kerülnek. Évközben az időleges nyilvántartás céljára olyan cédulakatalógus kell alkalmazni, melynek segítségével ellenőrizhető, hogy a dokumentumsorozat minden tagja a könyvtárba beérkezett-e (kardex).
4. sz. melléklet
Könyvtárhasználati szabályzat
- A szolgáltatások igénybevételének feltételei, használók köre, beiratkozás
Az iskolai könyvtárat az iskola tanulói, nevelői, adminisztratív és technikai dolgozói használhatják.
A beiratkozás módja, az adatokban bekövetkező változások bejelentésének módja:
Az intézményünk tanulóinak és dolgozóinak a beiratkozás automatikus. A könyvtár-használathoz szükséges adataik az iskolai számítógépes nyilvántartásból (DINA) el-érhetőek.
A személyi adatokban (pl. lakcím) történt változásokat az osztályfőnökök frissítik a tanulói nyilvántartásban (DINA). A könyvtáros-tanárnak jogosultsága van a tanulói adatok megtekintéséhez.
Amennyiben tanuló kiiratkozik az iskolából, az iskolatitkár értesíti a könyvtárost a tanuló távozási szándékáról, aki az esetleges könyvtartozás rendezése után törli a könyvtári nyilvántartásból.
Tanév közben érkezett tanulóról is az iskolatitkár értesíti a könyvtáros-tanárt, aki könyvtári nyilvántartásba veszi a tanulót.
- Az iskolai könyvtárhasználókat megilletik ingyenesen az alábbi alapszolgáltatások:
- könyvtárlátogatás,
- könyvtári gyűjtemény helyben használata,
- állományfeltáró eszközök használata,
- információ a könyvtár szolgáltatásairól
- a könyvtárban tanórák és egyéb csoportos foglalkozások megtartása.
- a könyvtárban tartandó, olvasást, könyvtárhasználatot segítő rendezvények meg-szervezése, lebonyolítása.
- a csak helyben használható dokumentumokat az oktatók egy-egy tanítási órára kikölcsönözhetik.
- kölcsönzés.
A kölcsönözhető állomány egy része a könyvtárban található szabadpolcról is kiválasztható.
A kölcsönözhetőség szempontjából az alábbi kategóriákba sorolhatók a dokumentumok:
- kölcsönözhetők,
- részlegesen kölcsönözhetők,
- csak helyben használhatók.
A kölcsönözhető dokumentumok kölcsönzési időtartama 1 hónap. Hosszabbítás indokolt esetben kérhető.
A részlegesen kölcsönözhető anyagok kölcsönzési időtartama 1 nap.
Nem kölcsönözhetőek a napilapok, folyóiratok, kézikönyvek, lexikonok.
Az ideiglenesen kikölcsönzött dokumentumokat a tanév elején veszik át, s a tanév végén adják vissza az oktatók.
- Az iskolai könyvtár nyitvatartási rendje:
Tanéven belül: szeptember 1-től június 30-ig.
Az iskolai könyvtár működése szorosan igazodik a tanév tanítási napjaihoz, az iskolai szünidőben zárva tart.
Az aktuális tanévi nyitva tartás mellékletként – évente – csatolandó.
- Betartjuk a következőket:
- A könyvtárban nem táplálkozunk.
- Semmivel nem zavarjuk mások munkáját, a könyvtár rendjét.
- Kerüljük a csúnya beszédet.
- Óvjuk a teremben található berendezési tárgyakat, dokumentumokat stb.
- Egyéb rendszabályok:
- A diákok számára tiltott, nem javasolt oldalak látogatása, képek nézegetése szigorúan tilos és komoly büntetést von maga után.
- Külső audio ill. CD-ROM-okat tilos a gépeken futtatni. Indoklás: vírus-invázió elkerülése.
- A felhasználók vagy a számítógépek jelszavainak megszerzésére tett bárminemű
kísérlet is súlyos következményekkel jár. A számítógépes hálózaton érvényes netikett
betartása kötelező érvényű. Az itt fel nem sorolt esetekben, helyzetekben mindenkor
az erkölcsi normák az irányadóak.
A szabályok megszegése kitiltást, súlyosabb esetben fegyelmező intézkedést vonhat
maga után.
- Kártérítés
A tanulók és dolgozók munkaviszonyát illetve jogviszonyát csak az esetleges könyvtári tartozás rendezése után lehet megszüntetni. A kölcsönző anyagilag felel a dokumentumok vagy technikai eszközök megrongálásával és/vagy elvesztésével okozott kárért. Tanulók esetében a szülő a felelős.
Az elveszett dokumentumot a könyvtárhasználó az alábbi módon pótolhatja:
- a dokumentum azonos kiadásának a beszerzésével vagy
- a dokumentum forgalmi értékének a megtérítésével vagy
- a dokumentum másolási értékének a megtérítésével vagy
- a könyvtár gyűjtőkörébe tartozó (hasonló tartalmú és értékű) dokumentum
beszerzésével.
5. sz. melléklet
Tankönyvtári és tartós tankönyvek szabályzata
Az ingyenes tankönyvek kezelésének szabályai
- Törvényi rendelkezések az ingyenes tankönyvi ellátás rendjéről
- XXXVII. Törvény a tankönyvpiac rendjéről
16/2013. (II. 28.) EMMI rendelet a tankönyvvé nyilvánítás, a tankönyvtámogatás, valamint az iskolai tankönyvellátás rendjéről
- Az ingyenes tankönyvellátásra jogosult diákok az iskolai könyvtár nyilvántartásába
felvett tankönyveket (tartós tankönyvet, oktatási segédanyagot stb., továbbiakban
tankönyv) kapják meg használatra.
- Ezeket a tankönyveket a diákok a könyvtár kölcsönzési szabályai szerint kölcsönzik ki, és a könyvtári könyvekre vonatkozó szabályok alapján használják. Különbség a kölcsönzési határidőben van, ugyanis a 2001. évi XXXVII. törvény 8. § kimondja, hogy a tanuló addig tarthatja a támogatásba kapott tankönyvet, amíg a tantárgyat tanulja, vagy vizsgát nem tesz belőle. Középiskolában ez értelemszerűen az érettségi vizsgatárgyakra vonatkoztatva (matematika, magyar nyelv, történelem, idegen nyelv és a választott érettségi tárgy) a tavaszi szóbeli érettségi utolsó napjáig tart.
Abban az esetben, ha nem ingyenes tankönyvre jogosult tanuló kölcsönöz tartós tankönyvet, neki legkésőbb az adott tanév végéig vissza kell szolgáltatnia a könyvtár részére.
- A tanuló a támogatásként kapott ingyenes tankönyvet köteles megőrizni és rendeltetésszerűen használni.
- Az ingyenes tankönyvek csoportjai:
- csoport: Maximum 4 évig használt tankönyvek: Földrajzi atlasz,Történelem atlasz
- csoport: Meghatározott tanévre szóló tankönyvek (1, 2 évig használatos tankönyvek)
- csoport: Munkafüzetek, munkatankönyvek, amelyekben kitöltendő írásbeli feladatok vannak.
- A kölcsönzés rendje:
- csoport: maximum 4 évre lehet kikölcsönözni, ill., akkor kell visszahozni a
könyvtárba, amikor a tanulói jogviszony megszűnik.
- csoport: 1 évre (vagy ahány évre a tankönyv szól) lehet kikölcsönözni, ill.
szaktanári javaslat alapján ezt meg lehet hosszabbítani, amíg az oktatás az adott
tankönyvből folyik.
- csoport: Használat után a tankönyvek leselejtezésre kerülnek.
Leselejtezés után a tanulók tulajdonába kerülhet.
- A nyilvántartás rendje:
Az 1. és 2. csoport tankönyveit egyedi nyilvántartásba kell venni.
A 3. csoport tankönyvei ideiglenes nyilvántartásba kerülnek a mellékelt leltárív
alapján. Ezek a könyvek minden év végén automatikusan leselejtezendőek.
- Az ingyenesen megkapott tankönyveket a tanulók kötelesek bekötni, és minden
lehetséges módon védeni az elhasználódástól, azokba beleírni, aláhúzni a szöveget
nem lehet. (Kivéve természetesen a 3. csoport könyveit.)
- A megrongált, vagy elveszett tankönyveket a diákok a beszerzési ár 100 %-ával
kötelesek megtéríteni, vagy az adott tankönyv megegyező kiadású példányával
pótolni. A rongálás mértékét mindig az iskolai könyvtáros méri fel, és dönti el,
hogy az adott tankönyv használható-e még a következő évfolyamokban, vagy sem.
A térítési díjat az iskolai könyvtár újabb tankönyvek beszerzésére fordítja. Abban az esetben, ha az elhasználódás mértéke a megengedettnél indokolatlanul nagyobb, a tanulónak a tankönyv átvételekor érvényes vételárának megfelelő hányadát kell kifizetnie:
- az első év végén a tankönyv árának 75 %-át
- a második év végén a tankönyv árának 50 %-át
- a harmadik év végén a tankönyv árának 25 %-át.
- A térítési díj megállapítása a könyvtári nyilvántartás alapján történik, és az
iskolai könyvtáros végzi. A diák (ill. gondviselője) a könyvtáros által megállapított
összeget köteles befizetni a fenntartó számlájára, legkésőbb a tanév utolsó
tanítási napjáig. Amennyiben ennek nem tesz eleget, a következő tanévben az
iskolai könyvtárból nem kaphat ingyenes tankönyvet.
- A könyvek visszaszolgáltatása ill. megtérítése minden tanév végén az utolsó
tanítási nap előtt egy héttel kezdődik és tanévzáró ünnepély előtti nap fejeződik be.
- Az ingyenes tankönyvre jogosult diákok, ill. szüleik dönthetnek úgy is, hogy
nem a könyvtári állományból kölcsönzik ki a szükséges tankönyveket, hanem
megveszik azokat. A diák (ill. a szülő) a tankönyvrendelés előtt köteles eldönteni,
és arról írásban nyilatkozni, hogy mely könyveket kéri az iskolai könyvtárból, ill.
mely könyveket veszi meg, későbbi módosításra már nincs lehetőség.
Az ily módon megvásárolt tankönyvekre természetesen nem vonatkoznak a
könyvtári szabályok.
- Az iskola tanulói az ingyenes tankönyvek átvételekor aláírásukkal igazolják,
hogy átvették a tankönyveket, és hogy jelen szabályzat minden pontját önmagukra
nézve kötelezőnek elismerik.
- Az ingyenes, kölcsönzött tankönyvek megvásárlására is lehetőséget nyújtunk.
Ezt legkésőbb a tankönyvrendelést megelőzően (február 1-jéig) kell jelezni. A
tankönyv adott tárgyévi értékének a 8. pontban meghatározott mértékét kell
befizetni a 9. pontban meghatározott módon.
6. sz. melléklet
Bélyegző használati szabályzat
Érvényes: 2016. szeptember 01. (év/hónap/nap)-tól.
- A tagintézmény bélyegzői
- a) körbélyegző (több példány esetén sorszámmal ellátva)
(a bélyegző/k/ lenyomata)
Használata: a tagintézmény hivatalos dokumentumainak hitelesítése. A hitelesítés az igazgató, vagy a helyettesítésével megbízott igazgatóhelyettes aláírásával érvényes.
Használatára jogosultak:
- igazgató
- igazgatóhelyettesek
- iskolatitkár, a munkaköri leírásában szereplő esetekben
Őrzési hely: a tagintézmény titkársága
Az őrzéssel megbízott személyek: 1. Kovács Ágnes iskolatitkár
- Ancsinné Kovalcsik Edit kollégiumi titkár
- Csicsek Annamária általános igazgatóhelyettes
- Felediné Csarnai Edit kollégiumi titkár
- Baumanné Bodor Márta szakmai igazgatóhelyettes
- Schnider György igazgató
- b) érettségi vizsgabizottsági körbélyegző
(a bélyegző lenyomata)
Használata: az érettségi vizsga dokumentumainak hitelesítése a vizsgaszabályzat szerint.
Használatára jogosultak:
- az igazgató
- közismereti igazgatóhelyettes
- az iskolatitkár
- vizsgaidőszakban a vizsga jegyzője (átvételi elismervénnyel a vizsga helyszínén használhatja)
Őrzési hely: a tagintézmény titkársága
Az őrzéssel megbízott személy: Csicsek Annamária általános igazgatóhelyettes
- c) szakmai vizsgabizottsági körbélyegző
(a bélyegző lenyomata)
Használata: a szakmai vizsga dokumentumainak hitelesítése a vizsgaszabályzat szerint.
Használatára jogosultak:
- az igazgató
- szakmai igazgatóhelyettes
- az iskolatitkár
- vizsgaidőszakban a vizsga jegyzője (átvételi elismervénnyel a vizsga helyszínén használhatja)
Őrzési hely: a tagintézmény titkársága
Az őrzéssel megbízott személy: Baumanné Bodor Márta szakmai igazgatóhelyettes
- d) fejbélyegző(k)
(a bélyegzők lenyomata)
Használata: a tagintézmény válaszlevelein és a borítékon, az Iratkezelési szabályzat szerint.
Használatukra jogosultak:
- az igazgató
- igazgatóhelyettesek
- az iskolatitkár
Őrzési hely: a tagintézmény titkársága
Az őrzéssel megbízott személy: 1. Kovács Ágnes iskolatitkár
- Csicsek Annamária általános igazgatóhelyettes
- A bélyegzők kezelésének szabályai
A bélyegzők készíttetéséről, illetve selejtezésükről az iskola igazgatója dönt.
A használaton kívüli bélyegzőket az iskola gazdasági irodájában a lemezszekrényben elzárva kell tartani, ennek felelőse az iskolatitkár.
Az érvényes bélyegzőkről a gazdasági ügyintéző nyilvántartást vezet, aminek tartalmaznia kell:
- a bélyegző lenyomatát
- a bélyegző sorszámát (amennyiben van)
- a bélyegzőt átvevő, használó és őrző tag nevét, aláírását
- a bélyegző átadásának, illetve visszavételének helyét és időpontját
Az iskola hivatalos dokumentumain csak a nyilvántartásban szereplő bélyegzők használhatók.
A bélyegző cseréjére akkor kerülhet sor, ha az elhasználódás, megrongálódás, az adatváltozás, vagy egyéb ok miatt tovább nem használható.
A bélyegző pótlásáról akkor kell gondoskodni, ha az elveszett, vagy eltulajdonították. Amennyiben a pótlás után az eredeti bélyegző előkerül, úgy azt selejtezni kell.
A selejtezést a gazdasági ügyintéző végzi egy tanú jelenlétében. A selejtezés során a bélyegzőt fizikailag használatra alkalmatlanná kell tenni. A selejtezés okát, időpontját jegyzőkönyvben kell rögzíteni, amelyet a gazdasági ügyintéző és a jelenlévő tanú ír alá. A jegyzőkönyvet csatolni kell a nyilvántartó laphoz.
Jelen szabályzat hatálybalépésével érvényét veszti a 2015. június 01-jén (év/hónap/nap) érvénybe lépett bélyegzőhasználati szabályzat.
Dátum: Békéscsaba, 2018. augusztus 31.
…………………………….
- sz. melléklet
Adatkezelési Szabályzat
- Általános rendelkezések
1.1. Az adatkezelési szabályzatunk jogszabályi alapjai és céljai
Az intézményünkben folyó adatkezelés és továbbítás rendjét jelen adatkezelési szabályzat határozza meg.
- Adatkezelési szabályzatunk az alábbi jogszabályok alapján készült:
- évi CXII. törvény az információs önrendelkezési jogról és az információszabadságról,
- évi CXC. törvény a nemzeti köznevelésrõl.
- b) Az adatkezelési szabályzatunk legfontosabb céljai
- az információs önrendelkezési jogról és az információszabadságról szóló évi CXII. törvény végrehajtásának biztosítása,
- az intézményünk adatkezelési és adatfeldolgozási szabályainak rögzítése,
- azon személyes és különleges adatok körének megismertetése az intézményünkkel jogviszonyban állókkal, amelyeket az iskolánk tanulóiról, közalkalmazottairól az intézményünk nyilvántart,
- az adattovábbításra meghatalmazott alkalmazottak körének rögzítése,
- a nyilvántartott adatok helyesbítési, törlési rendjének meghatározása,
- az adatnyilvántartásban érintett személyek jogai és érvényesítésük rendjének közlése.
1.2. Az adatkezelési szabályzat elfogadása, jóváhagyása, megtekintése
- A Békéscsabai SzC Vásárhelyi Pál Szakközépiskolája és Kollégiuma működésére vonatkozó adatkezelési szabályzatot az intézmény vezetőjének előterjesztése után a nevelőtestület elfogadta. Az elfogadáskor a jogszabályokban meghatározottak szerint véleményezési jogát gyakorolta az iskola szülői szervezete és a diákönkormányzat, véleményezési jogát gyakorolta az intézmény közalkalmazotti tanácsa, amelyet a zárófejezetben aláírásukkal igazolnak.
- Jelen adatkezelési szabályzatot a fenntartó az intézmény Szervezeti és Működési Szabályzata 7. számú mellékleteként hagyta jóvá.
- Jelen adatkezelési szabályzatot a tanulók, szüleik megtekinthetik az iskola könyvtárában a könyvtár nyitvatartási ideje alatt, a kollégiumban, valamint a titkárságon. A dokumentumok tartalmáról és előírásairól a tanulókat és szüleiket szervezett formában tájékoztatjuk, egyéb esetekben az igazgató ad felvilágosítást.
1.3. Az adatkezelési szabályzat személyi és időbeli hatálya
- Az adatkezelési szabályzat betartása az intézmény igazgatójára, valamennyi közalkalmazottjára és tanulójára nézve kötelező érvényű.
- Az adatkezelési szabályzat a fenntartó jóváhagyásának időpontjával lép hatályba, és határozatlan időre szól.
- Adatkezelési szabályzatunkat a jóváhagyást követő dátummal létesített közalkalmazotti jogviszony esetén a közalkalmazott köteles tudomásul venni, erről írásos tájékoztatóban figyelmét fel kell hívni.
- Az intézményünkben nyilvántartott adatok köre
A nyilvántartott adatok körét a Nemzeti köznevelésről szóló törvény 26. szakasz, „A köznevelési intézményekben nyilvántartott és kezelt személyes és különleges adatok” 41-42.§. Ezek az adatok kötelezően nyilvántartandóak az alábbiak szerint.
2.1. Az alkalmazottak nyilvántartott és kezelt adatai
- név, anyja neve, születési hely és idő, állampolgárság,
- állandó lakcím és tartózkodási hely, telefonszám,
- munkaviszonyra, közalkalmazotti jogviszonyra vonatkozó adatok, így különösen:
- iskolai végzettség, szakképesítés, alkalmazási feltételek igazolása,
- munkában töltött idő, közalkalmazotti jogviszonyba beszámítható idő, besorolással kapcsolatos adatok,
- alkalmazott által kapott kitüntetések, díjak és más elismerések, címek,
- munkakör, munkakörbe nem tartozó feladatra történő megbízás, munkavégzésre irányuló további jogviszony, fegyelmi büntetés, kártérítésre kötelezés,
- munkavégzés ideje, túlmunka ideje, munkabér, illetmény, továbbá az azokat terhelő tartozás és annak jogosultja,
- szabadság, kiadott szabadság,
- alkalmazott részére történő kifizetések és azok jogcímei,
- az alkalmazott részére adott juttatások és azok jogcímei,
- az alkalmazott munkáltatóval szemben fennálló tartozásai, azok jogcímei,
- a többi adat az érintett hozzájárulásával.
A pedagógus oktatási azonosító számát, pedagógusigazolványának számát, a jogviszonya időtartamát.
Az óraadó tanárok:
nevét,
születési helyét, idejét,
nemét,
lakóhelyét, tartózkodási helyét,
végzettségével, szakképzettségével kapcsolatos adatokat,
oktatási azonosító számát tartja nyilván.
2.2 A tanulók nyilvántartott és kezelt adatai
- a) a tanuló neve, születési helye és ideje, állampolgársága, állandó lakásának és tartózkodási helyének címe és telefonszáma, nem magyar állampolgár esetén a tartózkodás jogcíme és a tartózkodásra jogosító okirat megnevezése, száma,
- b) szülője, törvényes képviselője neve, lakóhelye, tartózkodási helye, telefonszáma,
- c) a tanuló tanulói jogviszonyával kapcsolatos adatok:
felvételivel kapcsolatos adatok,
az a köznevelési alapfeladat, amelyre a jogviszony irányul,
jogviszony szünetelésével, megszűnésével kapcsolatos adatok,
a gyermek, tanuló mulasztásával kapcsolatos adatok,
kiemelt figyelmet igénylő gyermekre, tanulóra vonatkozó adatok,
a gyermek, tanuló oktatási azonosító száma,
mérési azonosító,
az országos mérés-értékelés adatai.
- d) a tanulói jogviszonnyal kapcsolatos adatok:
a magántanulói jogállással kapcsolatos adatok,
a tanuló magatartásának, szorgalmának és tudásának értékelése és minősítése, vizsgaadatok,
a tanulói fegyelmi és kártérítési ügyekkel kapcsolatos adatok,
a tanuló diákigazolványának sorszáma,
a tankönyvellátással kapcsolatos adatok,
évfolyamismétlésre vonatkozó adatok,
a tanulói jogviszony megszűnésének időpontja és oka,
- e) a tanuló- és gyermekbalesetre vonatkozó adatok,
- f) a többi adat az érintett hozzájárulásával.
- Az adatok továbbításának rendje
3.1. A pedagógusok adatainak továbbítása
Az intézmény pedagógusainak és más közalkalmazottainak a 2.1. fejezet szerint nyilvántartott adatai továbbíthatók:
A fenntartónak, a kifizetőhelynek, bíróságnak, rendőrségnek, ügyészségnek, városi önkormányzatnak, államigazgatási szervnek, a munkavégzésre vonatkozó rendelkezések ellenőrzésére jogosultaknak, a nemzetbiztonsági szolgálatnak.
3.2. A tanulók adatainak továbbítása
Az intézményünk csak azokat a tanulói adatokat továbbítja, amelyeket jogszabály rendel el. Az elrendelést a Nemzeti köznevelésről szóló törvény 26. szakasz 41-42.§ „A köznevelési intézményekben nyilvántartott és kezelt személyes és különleges adatok” fejezete rögzíti.
Ennek legfontosabb és iskolánkban leggyakoribb eseteit közöljük az alábbiakban:
A tanulók adatai továbbíthatók:
- a) fenntartó, bíróság, rendőrség, ügyészség, városi önkormányzat, államigazgatási szerv, nemzetbiztonsági szolgálat részére valamennyi adat,
- b) a beilleszkedési zavarra, tanulási nehézségre, magatartási rendellenességére, sajátos nevelési igényre vonatkozó adatok a pedagógiai szakszolgálat intézményeinek,
- c) a magatartás, a szorgalom és tudás értékelésével kapcsolatos adatok az érintett osztályon belül, a nevelőtestületen belül, a szülőnek, a vizsgabizottságnak, iskolaváltás esetén az új iskolának, a szakmai ellenőrzés végzőjének,
- d) a diákigazolvány – jogszabályban meghatározott – kezelője részére a diákigazolvány kiállításához szükséges valamennyi adat,
- e) a tanuló iskolai felvételével, áthelyezésével kapcsolatosan érintett iskolához, felsőoktatási intézménybe történő felvétellel kapcsolatosan az érintett felsőoktatási intézményhez és vissza,
- f) az egészségügyi, iskola-egészségügyi feladatot ellátó intézménynek a tanuló egészségügyi állapotának megállapítása céljából,
- g) a családvédelemmel foglalkozó intézménynek, szervezetnek, gyermek- és ifjúságvédelemmel foglalkozó szervezetnek, intézménynek a tanuló veszélyeztetettségének feltárása, megszüntetése céljából,
- h) az állami vizsgák alapján kiadott bizonyítványokat nyilvántartó szervezetnek a bizonyítványok nyilvántartása céljából.
Az iskola nyilvántartja továbbá azokat az adatokat, amelyek a jogszabályokban biztosított kedvezményekre való jogosultság (például ingyenes tankönyvellátás, tanulók 50 %-os étkezési kedvezménye) elbírálásához szükségesek. E célból azok az adatok kezelhetők, amelyekből megállapítható a jogosult személye és a kedvezményre való jogosultsága.
- Az adatkezeléssel foglalkozó alkalmazottak körének meghatalmazása
Az iskola adatkezelési tevékenységéért, jelen adatkezelési szabályzat karbantartásáért az intézmény vezetője az egyszemélyi felelős.
Jogkörének gyakorlására az ügyek alább szabályozott körében a helyetteseit, az egyes pozíciókat betöltő pedagógusokat, a gazdasági vezetőt és az iskolatitkárt hatalmazza meg.
A nem szabályozott területeken az adatkezeléssel kapcsolatos feladatokat az intézmény vezetője személyesen vagy – utasítási jogkörét alkalmazva – saját felelősségével látja el.
Az intézményvezető személyes feladatai:
- a 2.2. fejezet a) és b) szakaszában meghatározott adatok továbbítása,
- a 3.2. fejezet a) és b) szakaszában meghatározott adatok továbbítása,
- a 2.1. és 2.2. fejezetekben meghatározott adatok kezelésének rendszeres ellenőrzése,
- a 3.1. és 3.2. fejezetekben meghatározott adattovábbítás rendszeres ellenőrzése,
- a 3.2. fejezet c) szakaszában meghatározottak közül a magatartás, szorgalom és tudás értékelésével kapcsolatos adatok továbbítása iskolaváltás esetén az iskolának, a szakmai ellenőrzés végzőjének,
- a 2.2. fejezet f) szakaszában meghatározott egyéb adatok kezelésének ellenőrzésének elrendelése, az érintettek hozzájárulásnak beszerzése.
Az intézményben folyó adatkezelési tevékenység során adatkezelői feladatokat látnak el az alábbi közalkalmazottak a beosztás után részletezett tevékenységi körben.
Igazgatóhelyettesek:
- a munkaköri leírásukban meghatározott felosztás szerint felelősek a 2.2. fejezet c) és f) szakaszaiban meghatározott adatok kezeléséért,
- a 3.2. fejezet e), f) és h) szakaszaiban szereplő adattovábbítás.
Gazdasági dolgozók:
- a 2.1. fejezet c) szakasza szerint munkaviszonyra, közalkalmazotti jogviszonyra vonatkozó összes adat kezelése,
- a 2.1. fejezetben részletezett adatok továbbítása a 3.1. fejezetben meghatározott esetekben,
- kezelik a közalkalmazottak bankszámlájának számát.
Iskolatitkár:
- a tanulók adatainak kezelése a 2.2. a), b) és e) szakaszai szerint,
- a pedagógusok és alkalmazottak adatainak kezelése a 2.1. a) és b) szakaszai szerint,
- a pedagógusok és alkalmazottak személyi anyagának kezelése,
- a pedagógusok erkölcsi bizonyítványának nyilvántartása,
- adatok továbbítása a 3.2. d ) szakaszában meghatározott esetben.
Osztályfőnökök:
- a 3.2. fejezet c) szakaszában szereplők közül az alábbiakat:
A magatartás, szorgalom és tudás értékelésével kapcsolatos adatok az érintett osztályon belül, a nevelőtestületen belül, a szülőknek,
- a 2.2. fejezet e) szakaszában meghatározott tanulói baleseteket a tudomásszerzés napján köteles továbbítani a munkavédelmi felelősnek.
Gyermek- és ifjúságvédelmi felelős:
- a 2.2. fejezet e) szakaszában szereplő adatok,
- a 3.2. fejezet g) szakaszában szereplő adattovábbítás.
Munkavédelmi felelős:
- a 2.2. fejezet e) szakaszában meghatározott nyilvántartás vezetése és az adatok jogszabályban előírt továbbítása.
Az érettségivizsga-bizottság jegyzője:
- a 3.2. fejezet c) szakaszában meghatározottak közül a magatartás, szorgalom és tudás értékelésével kapcsolatos adatok továbbítása az érintett osztályon belül, a nevelőtestületen belül, adattovábbítás a vizsgabizottság számára.
Az iskolai weblap szerkesztésével megbízott pedagógus:
- beszerzi a hozzájárulást a honlapra kerülő olyan pedagógusoktól, diákoktól és szülőktől, akikről a weblapon személyes adatokat tartalmazó információk jelennek meg,
- beszerzi a hozzájárulást a honlapra kerülő olyan pedagógusoktól és diákoktól, akikről kiemelten a személyüket ábrázoló fénykép jelenik meg a honlapon (a csoportképeken szereplő személyektől hozzájárulást kérni nem szükséges),
- a fentiekben említett hozzájárulás általában szóban is elégséges, kritikus esetekben írásos.
- Az adatkezelés technikai lebonyolítása
5.1. Az adatkezelés általános módszerei
Az intézményben kezelt adatok nyilvántartási módja a következő lehet:
- nyomtatott irat,
- elektronikus adat,
- az intézmény weblapján elhelyezett (elektronikus) adat, fénykép.
Az adatkezelő lapok hagyományos nyomtatott formában vagy számítógépes módszerrel is vezethetők.
5.2. Az alkalmazottak személyi iratainak vezetése
5.2.1. Személyi iratok
Személyes irat minden – bármilyen anyagon, alakban és bármilyen eszköz felhasználásával keletkezett – adathordozó, amely a közalkalmazotti jogviszony létesítésekor, fennállása alatt, megszűnésekor, illetve azt követően keletkezik, és a közalkalmazott személyével összefüggésben adatot, megállapítást tartalmaz.
A személyi iratok köre az alábbi:
- a közalkalmazott személyi anyaga,
Személyi anyagon a közalkalmazottak jogállásáról szóló 1992. évi XXXIII. törvény 5. számú melléklete szerint kötelezően vezetendő adatok körét értjük.
- a közalkalmazott tájékoztatásáról szóló irat,
Tájékoztatási iratnak minősül a Munka törvénykönyve 46. § szerinti irat.
- a közalkalmazotti jogviszonnyal összefüggő egyéb iratok (például illetményszámfejtéssel kapcsolatos iratok),
- a közalkalmazott bankszámlájának száma,
- a közalkalmazott saját kérelmére kiállított vagy önként átadott adatokat tartalmazó iratok.
5.2.2. A személyi iratokra csak olyan adat és megállapítás vezethető, amelynek alapja:
- a közokirat vagy a közalkalmazott írásbeli nyilatkozata,
- a munkáltatói jogkör gyakorlójának írásbeli rendelkezése,
- bíróság vagy más hatóság döntése,
- jogszabályi rendelkezés.
5.2.3. A személyi iratokba való betekintésre az alábbi személyek jogosultak:
- az intézmény vezetője és helyettesei,
- az intézmény gazdasági vezetője és – munkaköri leírásuk alapján – beosztottai,
- az iskolatitkár mint az adatkezelés végrehajtója,
- a vonatkozó törvény szerint jogosult személyek (például adóellenőr, tb-ellenőr, revizor),
- saját kérésére az érintett közalkalmazott.
5.2.4. A személyi iratok védelme:
A személyi iratok kezelői kizárólag az alábbi személyek lehetnek:
- az intézmény vezetője,
- az intézmény gazdasági vezetője,
- az adatok kezelését végző iskolatitkár.
A személyi iratokat és a személyi adatokat védeni kell különösen a jogosulatlan hozzáférés, megváltoztatás, továbbítás, nyilvánosságra hozatal, törlés vagy megsemmisítés, valamint a véletlen megsemmisülés és sérülés ellen.
Ha az adatok továbbítása hálózaton vagy egyéb informatikai eszköz útján történik, a személyes adatok technikai védelmének biztosítása érdekében az adatkezelőnek és az adat továbbítójának külön védelmi intézkedéseket (ellenőrzés, jelszavas védelem, az elküldés után a hálózatról való törlés) kell tennie.
5.2.5. A személyi anyag vezetése és tárolása
A közalkalmazotti jogviszony létesítésekor az intézmény vezetője gondoskodik a közalkalmazott személyi anyagának összeállításáról, s azt a vonatkozó jogszabályok és jelen szabályzat szerint kezeli. A személyi anyagában az 5.2.1. fejezetben felsoroltakon kívül más anyag nem tárolható. A személyi anyagot tartalmuknak megfelelően csoportosítva, keletkezésük sorrendjében, az e célra személyenként kialakított gyűjtőben zárt szekrényben kell őrizni.
A személyi anyag része az 1992. évi XXXIII. törvény 5. számú melléklete szerint vezetett közalkalmazotti alapnyilvántartás, amely szabályzatunk mellékletét képezi. A közalkalmazotti alapnyilvántartás első alkalommal papír alapon készül, majd a továbbiakban számítógépes rendszerrel is vezethető. A számítógéppel vezetett közalkalmazotti alapnyilvántartást ki kell nyomtatni a következő esetekben:
- a közalkalmazotti jogviszony első alkalommal való létesítésekor,
- a közalkalmazott áthelyezésekor,
- a közalkalmazotti jogviszony megszűnésekor,
- ha a közalkalmazott adatai lényeges mértékben megváltoztak.
A közalkalmazott az adataiban bekövetkező változásokról 8 napon belül köteles tájékoztatni a munkáltatói jogkör gyakorlóját, aki 8 napon belül köteles intézkedni az adatok átvezetésről.
A személyes anyag vezetéséért és rendszeres ellenőrzéséért az intézmény vezetője az egyszemélyi felelős. Utasításai és az alkalmazottak munkaköri leírása alapján az anyag karbantartását a gazdasági vezető és az iskolatitkár végzik.
5.3. A tanulók személyi adatainak vezetése
5.3.1. A tanulók személyi adatainak védelme
A tanulók személyi adatainak kezelői kizárólag az alábbiak lehetnek:
- az intézmény vezetője,
- az igazgatóhelyettesek,
- az intézmény gazdasági vezetője,
- a tanuló osztályfőnöke,
- az iskolatitkár.
Az adatokat védeni kell különösen a jogosulatlan hozzáférés, megváltoztatás, továbbítás, nyilvánosságra hozatal, törlés vagy megsemmisítés, valamint a véletlen megsemmisülés és sérülés ellen.
Ha az adatok továbbítása hálózaton vagy egyéb informatikai eszköz útján történik, a személyes adatok technikai védelmének biztosítása érdekében az adatkezelőnek és az adat továbbítójának külön védelmi intézkedéseket (ellenőrzés, jelszavas védelem, az elküldés után a hálózatról való törlés) kell tennie.
5.3.2. A tanulók személyi adatainak vezetése és tárolása
A tanulói jogviszony létesítésekor az intézmény vezetője gondoskodik a tanulók személyi adatainak összeállításáról, s azt a vonatkozó jogszabályok és jelen szabályzat szerint kezeli. A diákok személyi adatai között a 2.2. fejezetben felsoroltakon kívül más anyag nem tárolható.
A személyi adatokat osztályonként csoportosítva az alábbi nyilvántartásokban kell őrizni:
- összesített tanulói nyilvántartás,
- törzskönyvek,
- bizonyítványok,
- beírási napló,
- osztálynaplók,
- a diákigazolványok nyilvántartó dokumentuma.
5.3.2.1. Az összesített tanulói nyilvántartás
Célja az iskolában tanuló diákok legfontosabb adatainak naprakész tárolása, a szükséges adatok biztosítása, igazolások kiállítása tanügyigazgatási feladatok folyamatos ellátása céljából. Az összesített tanulói nyilvántartás a következő adatokat tartalmazhatja:
- a tanuló neve, osztálya,
- születési helye és ideje, anyja neve,
- állandó lakcíme, tartózkodási helye, telefonszáma,
- a tanuló iskolájának a megnevezése.
A nyilvántartást az intézményvezető utasításait követve az iskolatitkár vezeti. A tanulói nyilvántartás minden év szeptember 1-jéig első alkalommal papír alapon készül, majd a továbbiakban számítógépes módszerrel vezethető. A számítógéppel vezetett tanulói nyilvántartás folyamatosan pontos és teljes vezetéséért az iskolatitkár felelős. Tárolásának módjával biztosítani kell, hogy az adatokhoz illetéktelen személy ne férhessen hozzá. Az elektronikus formában vezetett tanulói nyilvántartás másodpéldányban történő tárolását biztosítani kell.
A tanuló és szülője a tanuló adataiban bekövetkező változásokról 8 napon belül köteles tájékoztatni az osztályfőnököt, aki 8 napon belül köteles intézkedni az adatok átvezetéséről.
5.4. Az adatnyilvántartásban érintett alkalmazottak, tanulók és szülők jogai és érvényesítésük rendje az információs önrendelkezési jogról és az információszabadságról szóló törvény 20-21.§-a alapján
5.4.1. Az érintettek tájékoztatása, kérelem az érintett adatainak módosítására (20.§)
Az adatkezelés által érintett személlyel az adat felvétele előtt közölni kell, hogy az adatszolgáltatás önkéntes vagy kötelező.
Kötelező adatszolgáltatás esetén meg kell jelölni az adatkezelést elrendelő jogszabályt is.
A közalkalmazott, a tanuló vagy gondviselője tájékoztatást kérhet személyes adatainak kezeléséről, valamint kérheti személyi adatainak helyesbítését, illetve javítást, amelyet az adatkezelő köteles teljesíteni. A közalkalmazott, a tanuló, illetve gondviselője jogosult megismerni, hogy az adatkezelés során adatait kinek, milyen célból és milyen terjedelemben továbbították.
A közalkalmazott a közokirat, illetve a munkáltatói döntése alapján bejegyzett adatok helyesbítését vagy törlését csak közokirat, illetve a munkáltató erre irányuló nyilatkozata vagy döntésének az illetékes szervek által történt megváltoztatása alapján kérheti.
Az érintett közalkalmazott, tanuló, illetve gondviselője kérésére az intézmény vezetője tájékoztatást ad az intézmény által kezelt, illetőleg az általa megbízott feldolgozó által feldolgozott adatairól, az adatkezelés céljáról, jogalapjáról, időtartamáról, az adatfeldolgozó nevéről, címéről és az adatkezeléssel összefüggő tevékenységről, továbbá arról, hogy kik és milyen célból kapják vagy kapták meg az adatokat. Az intézmény vezetője a kérelem benyújtásától számított 30 napon belül írásban, közérthető formában köteles megadni a tájékoztatást.
5.4.2. Az érintett személyek tiltakozási joga (21.§)
Az érintett tiltakozhat az információs önrendelkezési jogról és az információszabadságról szóló törvény 20. § (1) bekezdése értelmében a személyes adatának kezelése ellen, ha:
- a)ha a személyes adatok kezelése vagy továbbítása kizárólag az adatkezelőre vonatkozó jogi kötelezettség teljesítéséhez vagy az adatkezelő, adatátvevő vagy harmadik személy jogos érdekének érvényesítéséhez szükséges, kivéve kötelező adatkezelés esetén;
- b)ha a személyes adat felhasználása vagy továbbítása közvetlen üzletszerzés, közvélemény-kutatás vagy tudományos kutatás céljára történik; valamint
- c)törvényben meghatározott egyéb esetben.
Az intézmény vezetője – az adatkezelés egyidejű felfüggesztésével – a tiltakozást köteles a kérelem benyújtásától számított legrövidebb időn belül, de legfeljebb 15 nap alatt megvizsgálni, és annak eredményéről a kérelmezőt írásban tájékoztatni. Amennyiben a tiltakozás indokolt, az adatkezelő köteles az adatkezelést – beleértve a további adatfelvételt és adattovábbítást is – megszüntetni és az adatokat zárolni, valamint a tiltakozásról, illetőleg az annak alapján tett intézkedésekről értesíteni mindazokat, akik részére a tiltakozással érintett személyes adatot korábban továbbította, és akik kötelesek intézkedni a tiltakozási jog érvényesítése érdekében. Amennyiben az érintett a meghozott döntéssel nem ért egyet, az ellen – annak közlésétől számított 30 napon belül – az információs önrendelkezési jogról és az információszabadságról szóló törvény szerint bírósághoz fordulhat.
5.4.3. A bírósági jogérvényesítés lehetősége
Ha az intézmény adatkezelési tevékenysége során az érintett jogait megsérti, az érintett közalkalmazott, tanuló vagy annak gondviselője az adatkezelő ellen bírósághoz fordulhat az információs önrendelkezési jogról és az információszabadságról szóló törvény 22. §-a értelmében.
A bíróság az ügyben soron kívül jár el.
